十大正规赌官方网站国民经济和社会发展第十二个五年规划
| 索 引 号 | 01047834X/2023-02961 | 主题分类 | |
| 发布机构 | 克州发展和改革委员会 | 发布日期 | 2023-09-20 10:17 |
| 名 称 | |||
| 文 号 | 〔〕号 | ||
| 来 源 | 克州发展和改革委员会 | ||
序言
“十二五”时期,是克州深化改革开放、加快实施优势资源转换战略和转变经济发展方式、全面建成小康社会的关键时期,是克州加快打造国际物流大通道、向西开放桥头堡、中国最西部希望之州的战略机遇期。全面贯彻落实中央和十大正规赌钱官方首页的战略部署,以科学发展观为指导,紧密结合克州实际,科学编制和有效实施《克州国民经济和社会发展第十二个五年规划纲要》(以下简称《纲要》),对于克州紧紧抓住战略机遇期,成功实现经济社会跨越式发展与长治久安,加快社会主义现代化建设具有重大的战略与现实意义。
本《纲要》根据中共十七届五中全会精神、中央新疆工作座谈会议精神、中央对口援疆工作会议精神、十大正规赌钱官方首页党委七届九次、十次全委(扩大)会议精神和张春贤书记在克州调研时的重要讲话精神、克州党委八届九次、十次全委(扩大)会议精神,以及克州党委、人民政府的重大战略部署编制。主要体现政府履行职能方面,引导市场主体行为方向。按照宏观性、战略性、前瞻性和指导性的原则,以克州实现跨越式发展与长治久安为目标,重点对经济发展、社会进步、民生改善、环境友好、统筹协调、公共服务、扶贫开发、改革开放等进行总体战略部署。规划中确定的发展思路、发展目标和重点任务,是指导克州经济社会跨越式发展的重要依据。是全州各族人民的努力方向和行动纲领。
第一章全面进入经济社会发展新阶段
克州已站在新的历史发展起点上,即将进入“十二五”时期,将面临新的机遇和挑战,正迎来大开发、大开放、大发展的新时期、新阶段。
第一节站在新的历史发展起点
一、发展基础
“十一五”以来,克州党委、人民政府坚持以科学发展观为统领,全面贯彻落实国家和十大正规赌钱官方首页一系列方针、政策和战略部署,大力发扬“艰苦奋斗、坚韧不拔、甘于奉献、开拓创新、奋发有为”的克州精神,紧紧抓住国发32号文件的历史机遇,一手抓团结稳定,一手抓改革发展,正确处理改革发展稳定的关系,始终坚持“以农奠基、以边启动、以游搞活、以矿腾飞”的发展方针,加快推进农业现代化、新型工业化、城镇化步伐,国民经济和社会发展各项事业取得了显著成就。
——“十一五”时期,是克州经济平稳较快发展,经济发展取得显著成就的五年。2010年,全州完成地区生产总值38.88亿元,“十一五”年均增长11.5%;人均生产总值7202元,年均增长8.8%;工业总产值12.82亿元,年均增长24.7%;五年累计完成全社会固定资产投资94.23亿元,年均增长29.3%;社会消费品零售总额8.33亿元,年均增长16.9%;地方财政收入3.79亿元,年均增长32.1%。结构调整步伐加快,特色优势产业渐成规模。以设施农业、现代畜牧业、特色林果业为特色的“戈壁产业”带动农业和农村经济稳步发展;以能源和矿产资源开发为重点的工业经济取得历史性突破;以对外经济贸易、旅游为重点的第三产业加快发展;三次产业结构比例由2005年的28.6:16.2:55.2调整为20.1:23.4:56.5,为实现“十二五”跨越式发展和长治久安奠定了坚实的物质基础。
——“十一五”时期,是克州基础设施建设取得重大进展,经济发展基础不断夯实的五年。建成了一大批水利、交通、电力、城建等重大基础设施建设项目,有力地促进了经济社会快速发展。开工建设克孜勒苏河卡拉贝里水利枢纽工程和乌恰县开普太希水库,叶尔羌河阿尔塔什、托什干河奥依阿额孜、库山河库尔干等水利枢纽工程前期工作稳步推进;完成除险加固水库7座,累计新修和节水改造各级防渗渠道183公里,高效节水总面积2.5万亩。交通基础设施落后面貌得到有效改善,全州通车总里程4393公里,其中农村公路总里程3396公里。开工建设了盖孜河布仑口—公格尔水电站、托什干河别迭里水电站;乌恰胜动天然气调峰电站建成发电;建成5条110千伏输变电线路总长160公里,35千伏线路总长697公里,10千伏以下低压线路总长3500多公里。城建、通讯、生态等基础设施建设取得长足进展。五年来,建设了一批缓解发展瓶颈制约的重大基础设施建设项目,为实现“十二五”跨越式发展和长治久安奠定了坚实的支撑基础。
——“十一五”时期,是克州改革开放步伐加快,发展活力明显增强的五年。农村税费、投资、粮食、棉花流通体制改革深入推进,社会保障、金融、财税、医疗卫生等体制改革迈出新步伐,政府职能进一步转变。对口支援力度不断加大,无偿援助资金、项目、物资有力推动经济社会发展。深入实施对外开放战略,加大对外交流和外引内联,口岸基础设施建设稳步推进,伊尔克什坦口岸下迁工程全面开工建设,鼓励和支持企业“走出去”开拓中亚市场。“十一五”累计实现外贸进出口总额10.36亿美元,年均增长11.8%;招商引资累计到位资金67.6亿元,年均增长48.1%,为全州经济社会发展注入了强大活力。社会主义民主政治、基层组织和党的建设全面加强。随着改革的不断深化、开放的不断扩大、市场经济体制的逐步建立和完善,为实现“十二五”跨越式发展和长治久安奠定了坚实的体制保障基础。
——“十一五”时期,是克州社会事业取得全面进步,公共服务能力明显提升的五年。“两基”攻坚圆满完成,“双语”教学稳步推进,民汉合校顺利实施,“小学办到乡村,初中办到县”的目标基本实现,“高中办到州”的目标稳步推进,初中毕业生升高中段教育比例达到67.7%,教育扶贫工程取得阶段性成效。科技推广和投入力度不断加大,科技特派员制度强化实施,建立科技示范园37座、科技示范户7256个。医疗卫生服务体系进一步完善,公共卫生服务能力进一步提高,城市社区卫生服务工作逐步推进,乡镇卫生院实现全覆盖,农村新型合作医疗参合率稳定在98%以上,城镇居民基本医疗保险工作进展顺利。文化体育和广播电视事业蓬勃发展,广播电视“村村通”、“西新”、“东风”等工程深入实施,广播、电视人口覆盖率达92.79%和92.39%;柯尔克孜史诗《玛纳斯》成功入选联合国教科文组织“人类口头非物质文化遗产代表作”名录,柯尔克孜库姆孜艺术等四项入选“国家级非物质文化遗产代表作”名录;基层文化阵地进一步巩固完善,乡镇文化站实现全覆盖。五年来,各族人民在共建和谐克州进程中共享改革发展成果,为实现“十二五”跨越式发展和长治久安奠定了坚实的社会基础。
——“十一五”时期,是克州各族人民群众得到实惠最多,生活水平提高最快的五年。城乡居民收入稳步增长,城镇居民人均可支配收入和农牧民人均纯收入达到8800元和1902元,分别年均增长10.5%和5.5%。贫困人口生活水平逐年提高。解决了15.43万人的农牧民饮水安全问题。全州已有69239户农牧民住上抗震安居房,4025户城镇居民住上保障性住房。城镇养老、失业、医疗、工伤、生育保险扩面提质。新型农村社会养老保险工作顺利推进,实现了社会保障体系由城镇扩展到农村的重大突破。城镇登记失业率控制在4%以内。有3.77万人和5.34万人分别享受城市和农村居民最低生活保障。城乡社会救助体系建设不断完善,社会救助和社会福利设施水平不断增强。严格落实安全生产责任制,各族群众的生命财产安全得到保障。加强价格监管,稳定市场价格秩序,确保重要商品和居民基本生活必需品不脱销、不断档。五年来,全州各族人民在改革发展中得到了更多实惠,为实现“十二五”跨越式发展和长治久安奠定了坚实的群众基础。
二、支撑条件
——具备加快发展的水能资源优势。克州是新疆水能资源富集区,居南疆之冠,开发条件优越,七条主要河流理论水能蕴藏量达567万千瓦,技术可开发量440万千瓦,已进入大开发的新时期。
——具备优先发展的矿产资源优势。克州是南疆地区矿产资源富集区,铁矿资源储量丰富,预测资源量10亿吨;铅锌资源储量为全疆前列,远景资源量1000万吨;铜资源及天然气资源都有较高储量,已进入大开发的新阶段。
——具备积极发展的集群口岸优势。境内拥有吐尔尕特、伊尔克什坦两个国家一类口岸,近邻喀什红旗拉甫、卡拉苏口岸都须经克州出境,喀什国际航空港距州府仅38公里,随着以伊尔克什坦口岸为核心区的特殊经济开发区的建立,以及中—吉—乌铁路的建设,克州必将成为新疆乃至中国向西开放的重要通道和出口商品中转集散地。
——具备突出发展的人文资源优势。克州是古代三大文明、三大宗教、三大语系的荟萃之地,是我国三大民族史诗之一《玛纳斯》的发源地。克州的主体民族柯尔克孜族与毗邻的吉尔吉斯斯坦主体民族同宗同族,有着天然的渊源,民间交往频繁。克州与吉国及周边各国的经贸合作有着极大的互补性和广阔的空间。
——具备重点发展的旅游资源优势。克州历史文化悠久、民族风情浓郁、文化积淀深厚、自然景观多姿多彩,旅游景观独占天山、昆仑山、帕米尔高原、塔里木盆地四大自然景观,是一个集考察、研究、观光、探险、休闲于一体的旅游胜地,也是十大正规赌钱官方首页人文、自然景观富集区和后续开发基地。
——具备大力发展的特色农业优势。克州是有名的瓜果之乡,名优果品无花果、木纳格葡萄、巴仁杏、石榴等享誉全国,高山牦牛、柯尔克孜羊具有较好的市场品质优势。伴随“戈壁产业”的发展,有机农产品生产体系渐显雏形,已获有机认证6个、绿色认证4个、无公害认证1个。阿克陶县已获全疆唯一农产品生产欧盟有机认证机构认证。
第二节进入新的机遇期和挑战期
一、发展机遇
——政策环境进一步改善。2004年中发11号文件、2007年国发32号文件以及2010年中发9号文件(中央新疆工作座谈会议)、新一轮对口援疆实施方案,都做出了加快南疆三地州发展的战略决策。十大正规赌钱官方首页党委七届九次、十次全委(扩大)会议和张春贤书记在克州调研时的重要讲话,更进一步明确了加快克州发展的战略方向与重点任务。随着中央新疆工作座谈会各项支持政策的落实,以及江苏、江西、华能集团援助力度的加大,必将助推克州跨越式发展。
——宏观经济形势长期向好。“十二五”时期,我国和新疆仍处于大有作为的重要战略机遇期,经济长期向好的发展趋势不会发生根本改变,工业化、城镇化呈快速发展态势,结构调整和产业升级进一步深化,国内产业梯度转移加快,东部产业向西部转移趋势明显,必将为克州加快发展带来新机遇。
——中亚区域合作进入新阶段。中国与中亚等周边国家的国际区域合作不断加强。近年来,上合组织成员国在反恐、能源、交通、经贸、文化等领域交流合作日益加强,中国发挥了重要作用,新疆是上合组织其他成员国间合作交流的重要通道。这都为克州发挥向西开放地缘优势,充分利用两种资源、两个市场,实现跨越式发展创造了良好的外部环境。
——南疆三地州区域经济板块逐步形成。国家和十大正规赌钱官方首页都把南疆三地州作为一个整体区域进行战略部署,国内外也更加关注南疆三地州的发展,三地州之间也逐步形成互相支持、互为依靠、加强合作、联动发展的态势,随着喀什特殊经济开发区的建立,作为其重要组成部分的克州必将迎来大发展机遇。
——社会政治环境趋好。近年来,克州发展环境和条件不断优化,全州呈现出经济增长、民族团结、社会稳定、边防巩固、人民群众安居乐业的良好局面,为下一步加快发展奠定了良好的基础。
二、面临挑战
——面临生产方式的重大挑战。克州目前以农牧业为主的产业结构层次低、发展滞后,加快转变农牧业发展方式面临较大困难;正在启动的矿产资源开发利用,既受到国家产业政策导向的影响,也面对生产要素价格和人力资本上涨的巨大成本压力,更面临节能减排、发展低碳经济大趋势的挑战。
——各种不确定性因素较多。国际金融危机的滞后影响尚未消除,贸易保护主义抬头趋势加剧,中亚等周边国家消费需求结构调整对我影响不可忽视,与周边国家经贸合作的不确定性因素较多,对中亚各国贸易优势地位面临新挑战。同时人民币升值压力增大,汇率风险正在加大。
——要素约束日益突出。克州自然环境极其脆弱,环境承载能力面临挑战;资金、人才极度匮乏,资源家底不清;发展基础薄弱,基础设施条件落后,贫困面大,改善民生任务繁重。
——区域间竞争日趋激烈。克州远离内地、沿海大市场,市场经济发育不充分,发展活力不足。克州经济发展落后,与发达地区的差距不断扩大。随着新一轮经济快速增长期的到来,区域间的竞争日趋激烈,克州面临的市场竞争压力不断增大。
——维稳固边的任务艰巨。克州地处我国反分裂、反恐怖、反渗透斗争的最前沿,巩固边防、打击“三股势力”、维护社会稳定的任务非常艰巨。周边国家仍存在各种不稳定因素,对我发展构成一定威胁和影响。
第三节展望新远景,实现新目标
展望“十二五”时期,是一个优化发展、深化改革、提升开放、全面创新的历史发展新时期、新阶段,克州已站在新的历史起点上,必须进一步解放思想,与时俱进,抢抓机遇,迎接挑战,发挥优势,攻克难关,实现科学跨越、后发赶超,努力开创克州社会主义现代化建设新局面。
一、指导思想
高举中国特色社会主义伟大旗帜,以邓小平理论和“三个代表”重要思想为指导,深入贯彻落实科学发展观,坚持中国共产党的领导,坚持社会主义制度,坚持民族区域自治制度,坚持各民族共同团结奋斗、共同繁荣发展,深入实施“稳州兴州、富民固边”战略,以科学发展为主题,以加快转变经济发展方式为主线,始终把推动科学发展作为解决一切问题的基础,始终把改革开放作为促进发展的强大动力,始终把保障和改善民生作为全部工作的出发点和落脚点,始终把加强民族团结作为长治久安的根本保障,始终把维护社会稳定作为发展进步的基本前提,坚持走资源开发可持续和生态环境可持续发展道路,坚持经济相向、优势优先、打好基础、协调发展,推进克州跨越式发展和长治久安,努力把克州建设成为祖国最西端充满生机和活力、极具发展潜力的希望之州。
二、基本原则
——必须坚持科学跨越发展。加快转变经济发展方式,优化经济结构,创新发展模式,实现高起点、高水平、高效益发展,加快改善民生,促进社会和谐,始终在科学的轨道上推动克州经济社会跨越式发展。
——必须把保障和改善民生作为全部工作的出发点和落脚点。坚持以人为本、群众第一,坚持民生优先、造福人民。坚持把保障和改善民生作为经济发展的首要目标,认真贯彻落实各项惠民富民政策,不断加大对民生工程和社会事业的投入,提高基本公共服务水平,让人民群众在改革发展中得到实惠、走向富裕、走向现代文明。
——必须着力提升自我发展能力。紧紧抓住战略机遇期,以增强发展的基础和实力为目标,坚持优势优先,充分发挥和放大援疆省市和企业的作用,充分发挥自身比较优势和后发优势,加快建立具有克州特色及竞争力的现代产业体系,不断增强自我造血功能,努力推进克州跨越发展。
——必须坚持环保优先、生态立州的发展理念。加强生态环境保护,以促进人与自然和谐发展为目标,立足资源环境承载力谋发展,把经济建设与生态文明建设有机统一起来,切实扭转生态环境继续恶化的趋势,增强发展的协调性和可持续性。
——必须加快和谐社会建设。正确处理发展与稳定的关系、当前利益与长远利益的关系、资源开发与环境保护的关系,坚持速度、质量和效益相统一,着力解决关系克州长远发展的重大战略问题。坚定不移地维护社会大局稳定,坚持一手抓发展,一手抓稳定,把维护稳定置于重中之重的位置,以发展促稳定、以稳定保发展,巩固和发展平等团结互助和谐的社会主义民族关系,保持社会政治大局持续稳定,实现民富、州强、边稳、和谐。
三、发展战略
——大力实施优势资源转换战略。立足资源优势,积极开发利用符合市场需求的特色优势资源,提高资源转换的质量、水平和效益,努力将资源优势转化为经济优势、市场优势和竞争优势。
——大力实施开放带动战略。加大对内对外开放,充分发挥向西开放的地缘口岸优势,打造向中亚、南亚开放的重要门户和桥头堡,以培育形成区域竞争新优势为目标,扩大开放领域,优化开放结构,提高开放质量,在更大范围、更广领域、更高层次提高竞争力,以大开放带动大发展,以大发展促进大开放。
——大力实施区域融合战略。积极融入喀什大经济区,实现优势互补、融合发展,推进克喀经济一体化发展,打造大喀什经济圈,促进区域资源合理开发和利用,形成统一大市场。
——大力实施科教兴州战略。充分发挥科技第一生产力作用,继续以强力推进教育扶贫工程为核心,建立完善基础教育和职业教育体系,全面提高人口素质,加快推进跨越式发展。
——大力实施城镇化推进战略。大力推进新型城镇化,以城镇化推动工业化、信息化,带动服务业发展,促进以城带乡、城乡统筹发展。
——大力实施戈壁产业发展战略。向戈壁荒滩要效益,变广袤戈壁为资源,以设施农业为龙头,以现代畜牧业和特色林果业为基础,大力发展具有克州特色的农村经济,实现由弱势农业向强势农业的根本性转变,为农牧民持续增收、推动新农村建设提供强大动力。
四、实现三大突破和三大改善
——农牧业发展新突破。通过大力发展“戈壁产业”,极大地拓宽农牧业发展空间,突破耕地资源严重不足、草地资源品质下降的瓶颈制约,开辟现代农牧业发展新天地,促进克州农牧业发展跨上一个更高的台阶。
——工业发展新突破。通过矿产资源、水能资源及油气资源的加快开发利用,克州正逐步进入工业化发展的历史新阶段,工业经济已进入发展快车道,将成为支撑克州跨越式发展的主导力量。
——对外开放新突破。坚持经济相向,通过对接边境口岸、对接喀什、对接内地,坚持“走出去、引进来,东联西出、西来东去”,充分利用国际国内两种资源、两个市场,促进外向型经济发展,克州的对外开放必将进入快速发展的新阶段,跨上新台阶。
实现“三大改善”:——城乡居民生活水平明显改善、城乡面貌明显改善、经济社会发展状况明显改善。
五、发展定位
综合定位:中国最西部重要的国家安全战略屏障,我国柯尔克孜族文化保护地,新疆乃至全国向中亚、南亚开放的重要门户和桥头堡,南疆地区矿业大州、水能富州。
产业发展定位及方向:继续深入实施“以农奠基、以边启动、以矿腾飞、以游搞活”的发展方针,着力培育特色优势产业。
——以农牧民增收为目的,强力推进戈壁产业发展,加快实施安居富民和定居兴牧工程,努力提升劳务输出的水平和效益,加快推进农牧业现代化和新农村建设,做大做强做优第一产业。重点打造四大戈壁产业示范基地——以绿色、有机蔬菜为主导产品的设施农业基地,以帕米尔高原有机畜、禽等为重点的特色养殖基地,以木纳格葡萄、巴仁杏为主打品牌的特色林果业基地,以戈壁荒滩及滩涂为主要种植区域的饲草料基地。
——以做大做强为中心,重点加大矿业、水能开发建设,进一步强化招商引资,上规模、上速度,加快推进优势资源转换战略,实现资源开发和生态环境两个可持续,努力提升新型工业化的建设水平,发展壮大第二产业。重点打造四大工业基地——南疆重要的水能(水电)基地、黑色金属(钢铁)加工基地、有色金属采选冶炼基地、建材加工基地。形成四大工业支柱产业——水能电力工业、黑色金属(钢铁)加工业、有色金属采选冶炼工业、建材加工业。培育五大工业潜力产业——煤炭工业、天然气化工、盐化工、农副产品深加工业和进出口产品加工业。加快建设六大园区——以阿图什市重工业园区至伊尔克什坦口岸100公里经济开发带为重点,加快推进阿图什工业园区、乌恰工业园区、阿克陶工业园区、阿合奇工业园区,伊尔克什坦口岸经济开发区、吐尔尕特口岸经济开发区建设进程,把园区打造成为实现克州工业强州的六大支点。
——以拉动人气、繁荣市场、带动就业为主题,以周边市场为依托,突出特色抓重点,上水平、上台阶,加快推进新型城镇化建设进程,大力发展第三产业。对接喀什,对接口岸,构建国际贸易、物流大通道和出口加工集散地,大力发展口岸经济,拓展服务业发展空间,推动相关产业发展。提高公共服务水平,使城乡居民享受到水平日益提高、城乡平等的公共服务;积极推进服务业产业化和市场化进程。
六、空间布局
(一)城镇体系空间布局
根据克州城镇体系总体规划及未来发展趋势,实施“一带、三点、四区”的城镇空间发展战略:
“一带”:重点发展阿图什市重工业园区至伊尔克什坦口岸100公里经济开发带。
“三点”:沿阿图什市重工业园区、吐尔尕特口岸、乌恰县城东工业园区和伊尔克什坦口岸关键点。
“四区”:优先推进“三县一市”城镇建设,形成“以阿图什市为中心,以三个县城为骨架,以小城镇为依托,层次分明、功能互补的现代城镇网络体系”。
(二)口岸经济开发区空间布局
依托两个边境口岸,建立口岸经济开发区,形成口岸城市。
(三)产业发展空间布局
1.农牧业生产布局
按照“南粮园、北草牧”总体布局思路,设施农业以“三沿”思路布局,即沿城市、沿口岸、沿交通线。“戈壁产业”按“三近一集”思路布局,即近城镇、近水源、近戈壁,在开阔平坦的戈壁荒滩连片集中开发。
——粮食产区。粮食作物种植区仍重点布局于上阿图什乡、皮拉力乡等8个乡镇。
——棉花产区。棉花种植区仍布局于阿克陶县的农区乡镇和阿图什市格达良乡。
——设施农业与瓜菜种植区。设施农业布局在全州三县一市,各县市因地制宜、相对集中建设。瓜菜种植分设施瓜菜和露地瓜菜进行布局,设施瓜菜遍布全州三县一市,露地瓜菜主要布局于阿图什市、阿克陶县两个农业县(市)。
——人工草料地。在保留原有农区乡镇草料地的同时,将新增草料基地全部布局于乌恰县、阿合奇县两个牧业县,以及阿图什市、阿克陶县的牧区乡镇,重点建设戈壁草料地。
——特色林果业种植区。以阿图什市、阿克陶县为主栽区,在乌恰县、阿合奇县探索并适度发展戈壁特色林果。
——现代畜牧业产业布局。在三县一市积极发展城郊、农区畜牧业及戈壁特色养殖,重点发展禽蛋、奶牛、牛羊育肥等。阿克陶县、阿图什市农区实施“以大换小”,扩大良种奶牛饲养规模,积极探索肉羊产业发展,重点发展肉、乳、禽蛋生产。阿合奇县、乌恰县城郊发展牛羊育肥,推进戈壁特色养殖。
乌恰县、阿合奇县以及阿克陶县、阿图什市牧业乡镇围绕草料基地建设,发展家庭牧场、养殖小区。大力推广柯尔克孜羊产业养殖和牦牛提纯复壮技术,控制山羊存栏,突出发展高产、细绒型绒山羊;在半山区,有条件的乡镇调整种植结构,扩大禽类和特色养殖规模。
2.工业园区布局
建立以阿图什市重工业园区至伊尔克什坦口岸100公里经济开发带为重点,以阿克陶、阿合奇工业园区为支点的工业园区体系,统一布局、合理分工、优势互补、相互对接,形成工业核心竞争力。
3.旅游业发展布局
生态旅游区——慕士塔格峰和克州冰川公园生态旅游区。
民俗风情旅游区——阿图什和阿合奇民俗风情旅游区。
自然风光旅游区——帕米尔大峡谷旅游区、阿图什天门旅游区、高原平湖喀拉库勒湖旅游区等。
边境旅游区——伊尔克什坦口岸、吐尔尕特口岸旅游购物区。
七、发展目标及战略步骤
(一)发展目标
新形势下,克州经济社会发展的总体目标任务是:坚持走具有中国特色、符合克州实际的发展路子,全面推进经济建设、政治建设、文化建设、社会建设和生态文明建设。到2015年,人民群众生产生活水平明显提高,基础设施条件明显改善,自我发展能力明显增强,民族团结明显加强,社会稳定明显巩固。
1.经济发展目标
综合经济实力明显增强,自我发展能力明显提高。到2015年,全州生产总值达到90亿元,年均增长18%,其中,第一产业年均增长8%,第二产业年均增长32%,第三产业年均增长14%;人均GDP达到14200元;全社会固定资产投资完成113亿元,累计完成357亿元,年均增长30%;地方财政收入10.25亿元,年均增长22%;社会消费品零售总额19.06亿元,年均增长18%;外贸进出口总额2.56亿美元,年均增长20%;招商引资实际到位资金82亿元,累计完成275亿元,年均增长25%;价格总水平保持基本稳定。
2.结构调整目标
产业结构进一步优化,发展质量和水平明显提高。到2015年,三次产业结构比例达到12.8:41.9:45.3;工业增速明显加快,工业增加值年均增长40%,工业增加值占GDP比重达到27%。城镇化水平明显提高,城镇化率提高到41%。投资结构进一步优化,民生工程投入大幅提高。
3.民生改善目标
公共服务保障能力明显增强,人民生活水平进一步提高。到2015年,城镇居民人均可支配收入达到14200元,年均增长10%;农牧民人均纯收入3650元,力争4000元,年均增加350元以上,年均增长14%。就业状况明显改善,城镇累计新增就业人数30000人,农村富余劳动力年均转移就业80000人次。社会保障水平进一步提高,城镇职工基本医疗保险实现全覆盖,城镇居民基本医疗保险、城镇基本养老保险覆盖率力争达到100%,新型农村社会养老保险覆盖率达到100%。贫困人口年均递减10%。基本解决农村安全饮用水问题,农村安全饮水人口覆盖率98%,使用自来水人口比重79%。
4.社会发展目标
社会各项事业全面进步。到2015年,总人口控制在63万以内,人口自然增长率控制在15‰以内。高中阶段教育入学率提高到80%。中等职业教育规模和水平明显提高。5岁以下儿童死亡率降低到20‰以下。
5.环境保护目标
加大环境保护力度,可持续发展能力增强。到2015年,工业单位产品能耗达到国家限额标准或国内先进水平,有效控制万元GDP能耗。二氧化硫排放强度控制在22.22千克/万元以内,化学需氧量排放强度控制在8.63千克/万元以内,氨氮排放强度控制在1.23千克/万元以内,氮氧化物排放强度控制在27.21千克/万元以内。城乡生态环境进一步改善,城市污水处理率达到90%,城市垃圾无害化处理率达到95%,城市建成区绿化覆盖率达到35%,森林覆盖率达到3%。
(二)战略步骤
“十二五”前两年打基础,后三年加快发展,“十三五”进入跨越式发展加速期。
第一阶段(2011~2012年):跨越式发展起步期。着力加快改善民生,调整优化产业结构和区域布局,加快推动发展方式转变,为进入快速发展轨道打好基础。
第二阶段(2013~2015年):跨越式发展推进期。加大改善民生力度,培育建立优势产业体系,使经济社会发展目标实现重大突破。
第三阶段(2016~2020年):跨越式发展加速期。进入创新、提升、加速阶段,到2020年基本实现与全疆同步进入全面小康社会,把克州建设成为祖国最西端充满生机和活力、极具发展潜力的希望之州。
第二章促进产业结构优化调整,构建现代产业体系
以特色优势资源为依托,积极发展现代农牧业、新型工业化和现代服务业,加快转变经济发展方式,促进产业结构优化升级,提高自我发展能力,实现克州经济跨越式发展。
第一节积极发展现代农牧业
以农牧民增收为核心,以发展“戈壁产业”为突破口,做大做细戈壁设施农业,做优做精现代畜牧业,做强高效特色林果业。加大农牧民技能培训,加强技术指导服务,加快农产品产业体系建设。扩大和提高劳务输出转移规模和效益,全面推进农村经济跨越式发展。到2015年,全州农村经济总收入达到24亿元,农牧民人均纯收入达到3650元以上,力争达到4000元。
一、强化以“戈壁产业”为特色的农业基础地位
稳定发展粮食、棉花等种植业。切实加强耕地保护,高度重视粮食安全,坚持主攻单产,提高总产,进一步优化品种结构和生产布局,重点支持主产区提高粮食综合生产能力。继续稳定粮食产量和优化作物区域布局。到2015年,全州粮食总播种面积与2010年基本持平,粮食总产达到23.67万吨。棉花生产仍布局在阿克陶县的农区乡镇和阿图什市格达良乡。全州耕地面积发展到60万亩,粮经草播种面积为65:20:15。
大力发展设施农业。充分发挥戈壁荒滩资源优势,不断扩大设施农业规模,提高科技含量和生产效益,重点打造以绿色、有机蔬菜为主导产品的戈壁设施农业基地,促进农牧民增收。进一步加大设施农业投入和扶持力度,积极争取中央、十大正规赌钱官方首页项目支持,金融部门贷款支持。鼓励企业和社会投资建大棚。充分调动农牧民的积极性,以集中连片建设带动千家万户发展设施农业,实现规模化和集群化。注重吸收、引进有实力的农业公司和有丰富实践经验的高水平技术人才,进一步加大设施农业的试验示范推广和科技培训,加大农技人员、乡村干部、各族农牧民的科技培训力度,提高农牧民种植管理水平,加大设施农作物栽培技术标准化、规范化建设力度,强化病虫害防治体系建设,科学合理组织生产,切实加强对各类温室大棚的管理,巩固提高戈壁设施农业发展成果,总结经验,形成规范,稳步发展,促使设施农业走出一条栽培技术标准、产品质量认证、管理机制规范、营销网络畅通的外向型产业发展道路。加大温室大棚防灾基础设施建设力度,提高设施农业防灾、抗灾能力,促进设施农业全面发展。
突出发展特色林果业。坚持“重特色、建基地、抓品质、拓市场、创品牌”的发展思路,推行规范化栽培、标准化生产、产业化经营,抓紧原产地保护申请和无公害绿色有机食品认证,提高果品品质、档次和市场竞争力。加大特色林果业基地建设,进一步提高木纳格葡萄、巴仁杏、无花果等特色林果的科技含量,把特色林果业发展成为农村经济的支柱产业。坚持走品种多样化道路,深化树种品种结构的战略性调整,积极探索在半山区及戈壁荒漠地区种植核桃、红枣、沙棘等,新增特色果业将全部布局于新开发的“戈壁产业”开发区或新开垦荒地,不再占用农区现有优质耕地新建纯园,重点发展核桃、秋桃、红枣等果业。调整农区现有果树品种结构或改造低产低效果园,采取宽行套种模式。加强产品宣传,准确定位市场。加快由鲜果直接销售向储存保鲜、产品包装、深加工研发、提高附加值的方向转变。
加快发展现代畜牧业。按照“统筹规划、科学布局、突出特色、分类指导”的原则,抓好畜禽良种繁育、饲草料保障、动物疫病防控、畜牧业产业化经营、畜牧业科技支撑和服务、畜牧业行政执法六大体系建设,逐步实现牲畜品种良种化、畜牧业结构合理化、生产经营产业化、疫病防治网络化、产品营销市场化、技术服务社会化的现代畜牧业发展目标。建立促进牧区发展、牧民增收、草原生态保护长效机制,大力推进“定居兴牧”工程,加快实施牧区水利、游牧民定居等重点工程建设。优化畜牧业发展布局,大力发展农区和城郊畜牧业。加快畜产品外销平台建设,建立对外加工出口基地,促进畜牧业增产增效。围绕“戈壁产业”规划和设施农业建设,加大养殖小区、养殖场建设,促进标准化生产,规模化、集约化经营。全面推广柯尔克孜羊标准化养殖,突出发展高产、细绒型绒山羊,大力实施牦牛提纯复壮,重点建立柯尔克孜马品种资源保护区,加快发展鸡鸭雁鹅等特色养殖。到2015年,全州家禽饲养量达到1500万羽,牲畜存栏达到182万头(只),牲畜出栏率达到70%,商品率65%,规模养殖场和养殖小区饲养量占总饲养量比例达到60%以上,农牧民年均牧业增收100元以上。

二、大力发展高效节水型农业
加大中低产田改造,积极落实国家、十大正规赌钱官方首页高效节水补助资金,加快高效节水灌溉工程建设,扩大规模和面积,节约用地,提高土地产出率,形成高效实用的农业节水体系。到2015年,新增高效节水灌溉面积20万亩,农业灌溉水有效利用系数0.53。狠抓节水技术推广,对已有农作物全面推广节水技术,对新增灌溉用地全面推广高效节水技术。到2015年,棉花膜下滴灌技术推广面积达到60%,特色林果业全面推广沟灌、管道灌、滴灌等技术,新增“戈壁产业”全面推广节水技术。
三、加快农业产业化进程
培育和壮大龙头企业,积极协调企业、农民和消费者的利益,不断完善企农利益连接机制。支持具备条件的县市建设农副产品加工园区,开展十大正规赌钱官方首页农产品加工业创业基地、示范基地、示范企业评选,乡镇企业工业园区建设资金重点扶持获选基地,引导乡镇企业工业园区向农产品加工园区发展。加强专业合作经济组织建设。积极鼓励农村种养大户、农产品加工流通企业等牵头兴办多形式合作社。建立健全合作社运行机制,实现标准化生产、专业化经营、市场化运作、规范化管理,培育一批实力较强的示范性合作社。全面建立农产品信息服务与营销网络。积极组织和引导重点龙头企业参加各类展销会、博览会、洽谈会,为企业搭建服务平台,广泛宣传克州名优特农副产品,不断提升企业知名度。构建农产品信息网站,发布克州特色农产品供求信息,分析农产品市场发展趋势和价格走向,引导生产和销售。加快用现代信息技术改造、提升传统农村综合服务体系。
四、加大劳务输出力度
进一步整合培训资源,努力形成政府组织领导、部门协调配合、全社会高度关注、农牧民积极参与的有效培训机制和培训网络,着力培训农牧民在发展特色林果业、现代畜牧业以及从事二、三产业方面的技能,提高农牧民创业能力和致富本领。积极开展以汉语培训为主要内容的农牧民“一户一人一技”转移就业培训,广辟外出务工经商的转移渠道,鼓励本地项目建设企业积极吸纳当地农牧民务工,有效提高劳务输出的收入;加强组织、引导和服务,加快建立完善劳务输出的用工信息、生活安排、民工维权等一整套工作机制和服务体系,促进农村富余劳动力转移由短期向长期、由疆内向疆外更大规模、更高水平扩展,提高输出转移效益。到2015年,农牧民实用技术培训5万人次;农村劳动力转移阳光工程培训8.4万人;培养有一定科技水平的农民骨干1万人。
第二节加快推进新型工业化
以市场为导向、以项目为带动、以促进就业为根本,以产品精深加工为方向,坚持不懈地实施优势资源转换战略,不断加大投入,积极培育优势特色产业,重点发展钢铁、有色金属、新型建材、电力、轻工、进出口加工业,实现资源优势向经济优势转换,促进产业聚集,产业布局和产业结构合理。引导和推动企业提高自主创新能力、增强发展后劲,促进全州新型工业化建设实现大突破、大提升、大跨跃。
一、做大做强四大支柱产业
钢铁。以阿图什重工业园区为载体,主要发展钢铁、铸铁、锰铁、钛铁、还原铁项目,力争到2015年,达到总规模300万吨/年以上的冶炼能力,打造钢铁加工基地。
有色金属。重点发展铜、铅、锌冶炼项目,到2015年,形成铅冶炼5万吨/年、锌冶炼10万吨/年、铜冶炼5万吨/年的规模,并延伸产业链,提高产品附加值,建立有色金属采选冶炼加工基地。积极推进金矿开发,形成采选200万吨/年的规模。
水能。加快推进以水能资源开发为重点的电力工业发展,“十二五”期间,新增水电装机容量100万千瓦以上,打造水能(水电)基地,为克州工业经济发展提供电力保障。
建材。重点发展新型干法水泥、新型墙体材料和陶瓷制品,积极发展承重类和非承重类页岩烧结多孔砖生产项目,开发石膏制品,形成南疆重要的建材工业基地。到2015年,水泥生产能力达到600万吨以上,新型墙体材料力争形成折合3.5亿标砖的生产能力,陶瓷系列产品形成一定规模,形成石膏砌块、石膏装饰材料、纸面石膏板等系列产品。
二、积极培育五大潜力产业
煤炭。积极争取国家、十大正规赌钱官方首页和援疆省市资金、项目支持,加大煤炭资源勘探投入。适时开展小煤矿的整合,提升煤矿生产规模。积极引进区内外有实力的企业勘探开发克州煤炭资源,加快库斯拉甫矿区、克孜勒陶乡—赛斯特克矿区找矿工作进度。重点改造康苏矿区,扩大开采规模,提高煤矿技术装备水平。加大煤炭运输主渠道建设,建立现代煤炭物流体系。到2015年,煤炭年产量达到50万吨以上。
天然气化工。加大天然气资源开发力度,认真编制好天然气利用规划,努力引进有实力的企业,积极发展天然气深加工及天然气化工项目。
盐化工。利用克州丰富的水电资源和盐矿、石灰石、石英石等建材资源,适时发展聚氯乙烯、工业硅盐化工等高载能化工项目。
农副产品深加工。积极扶持特色农产品、特色林果产品和畜产品精深加工项目,促使企业做大做强。“十二五”期间,果蔬浓缩汁深加工能力达到1万吨/年,淀粉降解地膜生产能力达到5万吨/年,木纳格葡萄冷库储存和深加工达到6万吨/年,无花果深加工量达到3000吨/年,巴仁杏深加工量达到10万吨/年。引进企业新建或支持已有企业改扩建提高农畜产品产量,形成年产2万吨肉制品、10万床驼绒制品、200万张皮革、1万吨羊绒(洗毛、分梳、羊绒纱)的生产能力。鼓励企业发展下游产品,延伸产业链。积极培育劳动密集型棉纺业。
进出口加工。抓住伊尔克什坦口岸下迁和建立特殊经济开发区的有利机遇,积极发展与西亚、中亚和南亚各国的经贸关系。加快对克州周边吉、乌、塔、吐、哈五国资源、政策和市场研究,利用中亚五国丰富的铁矿、有色金属、煤炭资源,按照“两种资源、两个市场”的思路鼓励进口矿产资源进行深加工。积极引导内地企业来克州进行出口商品加工和组装,扶持克州现有出口加工型企业逐步发展壮大。

三、加快建设六大园区
充分利用国家、十大正规赌钱官方首页、对口支援省市建设资金,积极引进有实力的企业参与克州六大园区建设,加强园区基础设施建设与配套完善,把园区打造成为实现克州工业强州的六大重要支点。以园区为战略平台和开放窗口,吸引更多的区内外企业来克州投资办厂,吸引一批出口生产型、加工贸易型企业落户克州,大力发展面向中亚、南亚、西亚的出口加工产业,努力把克州建设成为向西出口商品加工基地和商品中转集散地。

第三节加快现代服务业发展
把发展现代服务业作为产业优化升级的重要支撑,坚持市场化、产业化、社会化方向,拓宽领域、增强功能、优化结构,大力发展商贸物流业、金融保险业等生产性服务业,着力发展旅游业,积极发展社区、养老服务等生活性服务业,加快构建生产性服务业水平高、生活性服务业内容丰富、公共服务业健康发展的现代服务业体系。
一、商贸物流业
大力实施商贸活州战略,着重建设培育特色专业批发市场,围绕“三农”,健全城乡消费品连锁经营网络,完善商贸设施,提高管理服务水平,大力发展商办加工业,培植大型商贸集团,引进新型经营业态,开拓市场,扩大销售,逐步形成大商贸、大流通、大市场的商贸流通新格局。到2015年,社会消费品零售总额达到19.06亿元,年均增长18%。
加快特色专业批发市场建设。坚持适度集中布局、协调有序发展的原则,着重建设农副产品综合市场,加快建设一批辐射力强、规范化的专业批发市场,加强工业消费品市场建设,积极发展便民市场,抓好仓储建设,逐步建立起以三县一市市场为主体,以各乡镇专业批发市场为骨干,乡、村农贸市场为补充,形成大中小结合、功能完备、相互配套的市场体系。
加强农村市场建设。加大对“万村千乡”、双百市场工程的支持力度,在全州范围内建设和改造农村集贸批发市场,形成以县城店为龙头、乡镇店为骨干、村级店为基础的农村消费品经营网络,服务“三农”,规范运作,促进农村经济繁荣发展。
加快口岸经济贸易发展。充分利用克州两个口岸的优惠条件,把进出口加工业作为发展口岸经济的重点,由目前的物流通道逐步向进出口加工业转变。以工业园区和口岸出口加工区为载体,进口中亚国家的石油、铁矿、煤矿、有色金属矿资源进行深加工。积极打造面向中亚、南亚的出口商品制造业基地,重点引进日用百货、轻工、农机具制造(组装)、食品、小家电生产等企业入驻工业园区和口岸出口加工区,并向周边国家进行产品的组装转移。鼓励吸引内地省市在口岸建立“窗口”企业,进行特色产品加工,参与贸易和经济技术合作。
加大商业资源整合力度。充分发挥商贸中心的区位优势,在西域商贸城培育形成名牌服装特色专业街;在阿图什市文化路培育形成摩托车、自行车专业街;在阿图什市吾斯坦路培育形成民族特色饮食文化街。努力营造商贸中心氛围,增强专业街区商贸服务功能,提高流通业的辐射力和吸纳力。
搞好商贸服务配套设施建设。巩固、完善大型商业网点服务配套设施,扩大规模、提高档次和辐射能力。重点培植骨干流通企业(集团),推动商业大楼、百货大楼、商贸城通过联合、重组等形式,组建大型企业集团,形成规模经营,提升服务档次。多渠道招商引资,规划建设购物、餐饮、娱乐、休闲为一体的现代化商业广场;提高餐饮服务业的服务质量和管理水平,促进餐饮服务业上档升级和规范运营,把克州建成具有较强吸引力的餐饮娱乐服务中心,形成三个层次:以政府宾馆、友谊宾馆、星河大楼、启东宾馆、亚星酒店等为基础,提高档次和服务水平,增强接待能力;进一步规范中小宾馆、饭店,完善服务设施;大力发展美容美发、婚纱摄影、洗浴、健身、信息、咨询、维修、家政服务等社会商业,培育骨干服务企业,形成规模经济。
大力推进物流业发展。重点推进物流配送,以发展连锁经营、集中配送、电子商务为重点,加快传统流通向现代物流的转变,在合理规划的前提下引进1~2个国际知名的大型连锁超市落户克州,提升克州商贸流通业的档次。积极发展现代物流业,在伊尔克什坦口岸下迁新址建立集仓储、运输、商务服务为一体的物流中心,加快构建国际物流大通道。

二、旅游服务业
坚持“以游搞活”发展方针,按照旅游拉动经济、繁荣市场、促进就业的要求,加大改革创新力度,积极鼓励支持区内外大企业、大集团参与旅游资源开发和整合;实施政府主导战略,加强与区内外及周边国家旅游合作;完善基础设施,强化市场管理,建设诚信体系;围绕帕米尔风光及柯尔克孜文化,开发特色旅游产品。以慕士塔格峰和克州冰川公园生态旅游区、阿图什和阿合奇民俗风情旅游区精品景区建设为重点,大力塑造帕米尔大峡谷旅游品牌,努力实现乡村及民俗风情旅游、特种旅游和边境旅游的突破,抓好阿图什旅游中心、高原风光、丝绸之路、民俗风情和帕米尔大峡谷等五大旅游板块建设,积极争取国家旅游专项资金及国债资金项目,加强旅游基础设施建设,把旅游业培育成克州的重要支柱产业。到2015年,旅游人数达到110万人次,旅游总收入2.5亿元,年均增长30%。

三、社区服务业
加快发展社区服务业,重点开展为社区居民提供便利服务,为特殊群体提供社会福利服务,为机关、企业、事业单位提供社会化服务,加强社区服务设施和服务队伍建设,鼓励发展社区家政服务、就业服务、便民零售、文化娱乐、体育健身、养老托幼等,推进社区服务的规范化和网络化经营。
四、信息服务业
积极开发多种形式的信息服务业,实现信息的全民服务和大众普及。建设统一的电子政务网络,拓展电子政务为社会和公众服务的领域和项目。引导推广电子商务,创新服务模式。推进社区便民信息服务,加强农村信息网建设。
五、金融保险业
积极推进金融保险服务业发展,加快金融业在组织、机制和服务方面的改革创新。积极推进以深化农村信用社改革为重点的农村金融改革,鼓励发展民营金融机构,积极吸引区内外金融机构落户克州,不断增强金融服务功能。充分利用区内外金融资源,拓展企业“区内外”直接融资渠道。鼓励发展民间融资渠道。改善金融发展外部环境。
六、中介服务业
积极发展现代中介服务,鼓励发展各类咨询服务、科技服务、劳务市场服务、人才交流服务、会计咨询、法律服务、商务服务、经纪、劳动力等社会中介服务组织,扶持发展为“三农”服务、为居民日常生活服务的各类便民有偿服务中介组织,加强中介机构的资格认定和法律监督,规范中介服务健康发展。
七、房地产业
以着力改善和提高城乡居民住房条件为方向,以经济适用房、廉租房、城乡安居工程建设为重点,并适应房地产消费结构升级要求,促进各类房地产及其相关行业协调、持续发展,控制房价过快增长。
第三章保障和改善民生,建立健全基本公共服务体系
以解决人民切身利益和实际困难为出发点和落脚点,逐步推进基本公共服务均等化,提高各项社会事业发展水平,着力保障和改善民生,促进社会和谐稳定。
第一节加大扶贫开发力度
坚持开发式扶贫的方针。整合各类扶贫资源,强化基础支撑,扶持优势产业,增强增收能力。按照“划分区域,分类扶持,整村推进,巩固提高,完善机制”的要求,对全州192个重点村实施新一轮整村推进。坚持扶贫开发与扶贫救助并举,有效衔接扶贫政策与农村低保制度,对农村低收入人口全面实行扶贫政策,对有劳动能力的扶贫对象,通过项目扶持提高其自我发展能力,实现脱贫致富;对丧失劳动能力的贫困人口实施社会救助。积极开展贫困劳动力转移就业培训,提高职业技能,促进贫困人口转移就业和劳务创收。加大“兴边富民”行动实施力度,加快推进小型农田水利设施、防护林体系、道路等为主的基础设施建设,大力改善农牧民的生产生活条件,力争“十二五”期间,低收入贫困人口人均收入增幅超过全州农牧民人均增幅水平。
大力实施定居兴牧工程。按照以水定地、以地定草、以草定畜、以畜定人的要求,推进安居住房、牲畜棚圈、饲草料基地和电路气等配套工程建设。坚持既“定居”又“兴牧”和“富民”,做好支撑产业统一规划,通过发展“戈壁产业”引导牧民定居转产,使广大农牧民生产生活方式实现历史性跨越。到2015年,基本实现游牧民定居目标。
大力推进安居富民工程。按照现代与民族特色相统一、新居建设与产业发展相结合的要求,将安居住房建设与庭院改造、水土综合开发以及“戈壁产业”有机结合,扶持贫困农民发展具有市场竞争优势的产业,发挥安居富民的综合效益,增加农牧民收入。到2015年,力争完成4.45万户农牧民安居。
实施边境扶贫开发战略。借鉴阿合奇县开展边境扶贫试点工作的经验,把边境扶贫试点范围扩大到全州4县市,按照“一线守边、二线固边、三线服务”的边境扶贫工作思路,实现“安得下、守得住、能致富”的目标,有序加强基础设施建设,促进边民增收。积极探索扶贫开发与维稳戍边机制的有效结合。
第二节千方百计扩大劳动就业
建立和完善适应城乡劳动者就业的政策体系,完善鼓励自主创业和自谋职业的优惠政策,加大财政、税收、金融和价格政策等对就业再就业的支持力度。拓宽就业渠道,着力发展有竞争力的劳动密集型产业,支持中小企业成长,增强经济发展对就业的吸纳和带动能力,鼓励和支持各类企业吸纳就业困难人员就业。重点解决好零就业家庭、未就业大学生和农村富余劳动力群体的就业问题。鼓励在本地企业吸纳当地就业困难人员就业,并根据实际给予社会保险补贴。大力开发面向就业困难人员的公益性岗位,确保零就业家庭二十四小时动态清零。
积极开展职业技能培训和转岗培训,加大公共实训基地建设和创业孵化园基地建设。支持符合特色产业发展需要的职业技能实训基地建设,重点加强在岗职工、下岗失业人员、农村初高中毕业生待业人员和农村富余劳动力的职业技能培训。
完善就业服务体系,规范就业中介服务和劳动力市场,加强劳动保护和劳动力市场监管,做好高校毕业生、复转军人以及城镇新增劳动力的就业工作。建立健全政府援助困难群众就业制度,加大对就业困难群体特别是零就业家庭的援助力度。力争“十二五”期间,全州城镇登记失业率控制在4%左右,城镇失业人员就业每年平均新增6000人,农村富余劳动力转移就业每年平均80000人次,职业技能培训每年平均30000人次。
第三节完善社会保障体系
按照“保基本、广覆盖、多层次、可持续”的方针,加快建立全覆盖的社会保障体系,扩大覆盖范围,提高保障水平,初步实现人人享有基本社会保障的目标。
加强社会保险体系建设。全力推进新型农村社会养老保险制度,2012年实现全覆盖。完善城镇基本养老保险制度,建立与经济发展水平相适应的养老金调整机制,逐步提高养老金水平,将已超过退休年龄未参加基本养老保险人员纳入城镇养老保障制度。将被征地农牧民纳入社会保障体系。加快推进做实养老金保险个人账户试点。健全失业保险、工伤保险、生育保险制度,逐步提高统筹层次。规范各类社会保险基金征缴和使用管理。积极发展企业补充保险和商业保险。
完善社会救助体系。根据城乡居民生活水平适时调整最低生活保障标准、孤儿和流浪儿童养育标准及农村五保供养标准,建立健全临时救助制度。完善对承担守边任务边民补助制度。发展社会福利事业,积极推进“关爱工程”建设。加快农村敬老院建设步伐,提高农村五保供养率。提高社区养老机构服务水平。加强儿童福利机构和流浪未成年人救助保护机构建设。创新社会福利运行机制,推动社会福利、社会救济、优抚安置和社会互助的社会化进程。加大城镇社区综合服务设施、优抚安置和社会保障服务设施建设力度。全面贯彻落实妇女儿童发展纲要。推进残疾人社会保障和服务体系建设。大力发展社会慈善事业,完善慈善事业管理体制和社会捐赠机制。

第四节提高城乡居民收入
坚持按劳分配为主体、多种分配方式并存,逐步提高居民收入在国民收入分配中的比重,提高劳动报酬在初次分配中的比重,努力使城乡居民收入增长和劳动报酬增长不低于经济增长。推进机关事业单位工资收入分配制度改革。建立健全企业职工工资动态增长机制。逐步提高最低工资标准。通过加快发展戈壁产业、积极扩大就业,促进城乡居民收入持续增加。重点提高农牧业综合效益,积极发展劳务经济,加强劳动力转移培训,拓宽农牧民增收渠道,不断增加农牧民收入。
第五节加强医疗卫生事业发展
按照“保基本、强基层、建机制”的要求,深化医药卫生体制改革,推进基本医疗卫生服务均等化,优先满足人民群众基本医疗卫生需求,到2012年,初步建立覆盖城乡居民的基本医疗卫生制度。
加快建立覆盖城乡的基本医疗保障体系。巩固和完善城镇职工基本医疗保险,全面推进城镇居民基本医疗保险。加快完善新型农牧区合作医疗制度全覆盖,在全州建立“门诊统筹+住院统筹”补偿模式,不断探索建立以新农合制度为基础,商业医疗保险为补充的医保新模式。到2015年,新型农牧区合作医疗参合率稳定在98%以上。逐步提高城镇居民基本医疗保险、新型农牧区合作医疗筹资水平和政府补助标准。
完善医疗卫生服务体系。实施县级医院、中心乡镇卫生院和社区卫生服务机构标准化工程。到2015年,90%的县、乡、村三级卫生机构达标。推进社区卫生服务中心建设,完善以社区卫生服务为基础的新型城市医疗卫生服务体系。加强精神卫生专业机构建设,建立满足广大居民需要的精神卫生服务网络。加强农村卫生服务队伍建设和卫生技术人员在职培训。完善城乡公共卫生服务体系和公共卫生服务经费保障机制,逐步扩大国家公共卫生服务项目范围,推进基本公共卫生服务均等化。
加强疾病预防控制和医疗救治体系建设。做好艾滋病、结核病、肝炎等重大传染病和包虫病、碘缺乏症等地方病的预防控制工作,加大职业病防治力度,努力将法定传染病报告发病率控制在500/10万以下。推进突发公共卫生事件应急处置体系建设,加强卫生应急物资储备,提高应对突发公共卫生事件的能力。健全城乡医疗救助制度,适当提高医疗救助标准。积极推进中医、民族医药发展。积极开展爱国卫生运动。加强各级红十字会建设。
第六节提高人口计生服务水平
继续落实好计划生育惠民政策,全面推进“少生快富工程”。积极争取国家、十大正规赌钱官方首页的支持,健全少生快富、奖励扶助、领证家庭奖励、困难家庭社会扶助为主导的利益导向机制。加强地、县、乡三级计生服务体系建设,增强开展避孕节育、生殖健康的服务能力,稳定和降低生育水平,保持出生性别比的均衡。强化流动人口计划生育管理。加强妇幼卫生保健工作,提高妇女儿童健康水平。开展免费孕前优生健康检查,降低出生婴儿缺陷发病率,提高出生人口素质。积极应对人口老龄化,发展社会养老服务。“十二五”末,人口自然增长率控制在15‰以内。

第七节繁荣公共文化事业
全面实施“文化兴边”战略。加快推进文化基础设施建设。大力实施文化建设“春雨”工程。以社区和乡镇为重点,加强文化阵地、文化队伍建设,重点建设村(社区)文化室和国营农牧场文化站。加强民族文化艺术、民族文化遗产传承保护和文物保护工作。加强各级图书馆、博物馆、文化馆等公共文化基础设施建设。争取到2013年,建成符合国家中型图书馆标准的州图书馆、符合中型文化馆标准的州文化馆,以及符合克州实际,并具有一定前瞻性的州博物馆和州非物质文化遗产保护中心。精心组织创作优秀文艺作品,组织文艺团体开展送文艺下乡服务。
加强传播能力建设。完善广播电视公共服务体系建设,继续实施“西新工程”、广播电视“村村通”等工程,扩大广播电视有效覆盖范围。力争到“十二五”末,基本实现广播电视农牧区户户通,广播覆盖率95%,电视覆盖率94%。加强少数民族语言广播影视制作,提升节目质量,增加各语种节目播出时间。继续实施新闻出版“东风工程”,扩大免费赠阅范围和数量。积极开展“千乡万村送书下乡工程”,全面推进“农(牧)家书屋工程”建设。加强少数民族文字出版物译制能力建设。加强出版物市场监管能力建设,推进“天山工程”,深入开展“扫黄打非”,有效查堵非法出版物,拓展主流出版媒体传播渠道。
加大体育事业发展。广泛深入地开展全民健身活动,加强公共体育设施建设,建立覆盖城乡的群众体育服务体系。

第四章加强基础设施建设,提高跨越发展支撑能力
按照统筹规划、合理布局、适度超前的原则,牢牢把握住国家新一轮支持新疆大发展的历史机遇,加快水利、交通、能源和信息基础设施建设,提升共建共享、互联互通水平,为经济社会跨越发展提供有力支撑
第一节加大水利基础设施建设
合理开发和优化配置水资源,加强民生水利工程建设,加快构建调控有利、配置合理的水利保障体系。
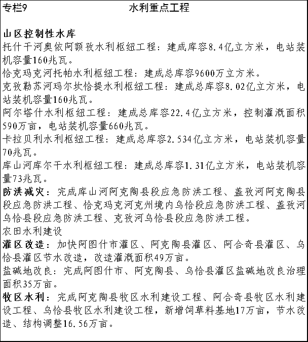
加快重点河流控制性水利枢纽建设。重点加快推进布伦口水库建设;加快推进奥依阿额孜、阿尔塔什、库尔干等水利枢纽工程前期工作,争取早日开工建设;启动恰克马克河托帕水库和乌茹克河水库前期工作。使恰、布河灌区和盖孜、库山河灌区的水资源供需矛盾得到有效缓解,基本形成与城镇化、工业化和新农村建设相适应的供水安全保障体系,提高灌溉、调蓄能力。
完善防洪抗旱减灾体系。全面完成阿图什市托卡依水库、谢依提水库、季格达布拉克水库、阿克陶县阔滚其水库、加玛铁热克水库5座病险水库的除险加固工程。按照先应急近期,后远期的顺序逐步加快防洪护岸工程建设,加快推进托什干河、布谷孜河、恰克玛克河、克孜河、盖孜河、库山河等河流和阿图什市城市防洪工程。争取启动地下水开发中期项目,进一步提高抗旱减灾能力。
加强农田水利基本建设。积极争取国家投资,加快灌区骨干工程实施节水改造,并对渠系建筑物进行续建配套,进一步提高灌区生产能力和水资源利用率。抓好灌区渠道防渗建设,加快干支斗渠防渗进程,实施盐碱地改良利用工程。加大小流域综合治理,增强河流中上游水土保持功能,防止水土流失。加强牧区水利建设。完成库鲁木都克河哈达塔什水库、且木干河水库、塔木布依水库前期工作,争取开工建设。加强水资源管理,以流域为单元严格实行计划供水、总量控制、定额管理制度。

第二节加强交通基础设施建设
以提高全州公路网的覆盖面、通达深度和技术等级为重点,大力改善乡镇和行政村之间的交通条件,逐步建成以首府阿图什为中心,等级搭配合理、四通八达、快速便捷的公路网。
大力实施“富民畅通”工程。抓好“通乡、通行政村公路”建设,重点解决4个不通油路乡镇、23个不通公路和41个不通油路行政村的公路建设,逐步消灭县乡公路中的“断头路”。到2015年,全州90%以上的乡镇通油路,100%的行政村通公路。
提高主要县道公路的技术等级,加强桥涵、防护、排水设施配套等工程建设,重点抓好联结国省道干线公路的县道公路和通往县域经济中心、交通中心的出口路建设。
完成G3012线阿克苏至阿图什至喀什段高速公路、G3013线喀什(塔古提)至伊尔克什坦高速公路建设及S214线、S309线公路升级改造,加大边防公路、口岸路、资源路的投入,实现边防公路等级化,两个一类口岸公路路面高级化。
抓好资源开发公路、旅游公路和贫困地区联片开发公路等经济效益好、交通量相对较大的重要公路建设。结合城镇化建设进程,重点抓好县城所在地周围、乡镇一级政府所在地周围行政村的公路水泥化。
积极配合,加强推进国际铁路通道建设,促进中-吉-乌铁路、中-巴铁路开工建设。积极推进乌恰县气源地至阿图什市重工业园区天然气输气管线改造升级,确保产业用气需求。

第三节大力推进电力基础设施建设
大力发展水电开发项目。集中力量做好克州水能开发利用、水电工业产业发展的基础性工作。重点加快盖孜河布伦口—公格尔、托什干河别迭里水电站建设步伐,争取早日并网发电;积极推进克孜河中游河段塔日勒嘎、夏特、八村、盖孜河盖孜水电站尽快开工建设;推进新华水利集团、华电集团叶尔羌河水电开发项目前期准备工作。力争到2015年,新增装机容量100万千瓦以上。
加快完善主网架建设步伐。大力推进布伦口—公格尔水电站和别迭里水电站等4个220千伏输出工程建设。加大重点矿区110千伏输变电建设。积极推进阿图什市—哈拉峻110千伏、乌鲁克恰提110千伏、奥依塔克110千伏等8个110千伏输变电工程建设。
积极推进无电地区送电工程。解决布伦口、木吉、塔尔、库斯拉甫、托云、吉根等7个乡,109个无电村、5万多人的用电问题。

第四节加快信息基础设施建设
加快网络和重要信息系统建设。加快数字广播、电视的建设与改造,促进数字广播、电视的普及覆盖。加快光纤宽带网络、第三代移动通信网络建设,促进“三网”融合。加快组建覆盖全州三县一市的宽带城域网,加快农村信息基础设施建设,推进光纤到村入户。积极加强农村通信建设,力争实现100%的行政村通电话。加强信息安全保障体系建设。全面推进国民经济和社会发展信息化。积极推进电子政务外网工程建设,加快建设和完善全州统一的电子政务网络平台,形成以应用服务为主的信息资源共享体系。积极发展电子商务,电子认证,推进物联网技术的应用。
第五章统筹城乡、区域协调发展,建设美好家园
按照城乡统筹发展的总体要求,在产业发展、基础设施、公共服务等方面实行统一规划布局和建设,大力推进新型城镇化,加快新农村建设,逐步缩小城乡差距,努力实现城乡基本公共服务均等化,加快构建以城带乡、城乡互动,优势互补、协调发展的新型城乡格局。
第一节加快推进新型城镇化
按照“一带、三点、四区”的空间布局,推动形成以阿图什市为中心,314国道、南疆铁路沿线区域为城镇发展主轴线,国家高速公路网3013线、306省道途经区域为城镇发展次轴线的城镇空间格局。重点抓好交通沿线及旅游景区具有发展优势的乡镇。优先发展与“三县一市”中心城镇经济上有密切联系的4个城镇经济区。重点抓好三县一市和伊尔克什坦口岸下迁工程以及康苏镇、奥依塔克镇的建设,做好上阿图什乡、皮拉勒乡、巴仁乡、哈拉峻乡小城镇试点工作。
大力实施阿图什市中心城市带动战略,统筹兼顾、合理布局,形成以阿图什市为核心,以县城为基础,以小城镇为依托,层次分明、功能互补的现代化城镇网络体系。强化城镇产业和服务功能,逐步消除农村人口向城镇转移的体制性障碍,提高城镇的聚集和辐射能力。力争到2015年,城镇建成区面积达到25平方公里;城镇总量10个,城镇化水平达到41%。
加强城镇基础设施建设,不断提高城镇服务功能和综合承载能力。抓好城镇水源和供水设施建设及城镇供、排水管网改造、天然气综合利用项目。认真解决好居民住房问题,加大保障性住房建设,加快老城改造及新区开发。加强城镇道路建设,改善居民出行条件。积极改善城镇生态环境,实施好集中供热、城镇污水处理和生活垃圾无害化处理、既有建筑节能改造等项目。力争到2015年,城镇供水普及率达到98%,燃气普及率达到92%,供热普及率达到90%,集中供热覆盖率达到80%,人均住房面积达到22平方米,城镇污水处理率达到90%,城镇垃圾无害化处理率达到95%,建成区绿化覆盖率达到35%,人均道路面积达到22平方米。

第二节加快推进新农村建设
按照“三通、四有、五配套”(通水、通电、通路,有草料地、有果园、有防护林、有牲畜棚圈,行政、教育、卫生、商业网点、通信设施配套)的目标,加快社会主义新农村建设步伐。
切实改善农牧民生产生活环境。优化村庄布局,整体规划城镇、村落、房屋以及配套的学校、医院等公共服务设施和生产基础设施。按照“统一规划、合理布局、设施配套、安全适用”的原则,高起点、高水平、高效益推进农村“安居富民”工程和“定居兴牧”工程。加快农村饮水安全工程建设,到2013年,基本全面解决农村饮水安全问题。加大农村公路建设投入力度。大力发展农村小水电、风能、太阳能等清洁能源,解决边远山区农牧民缺电、无电问题。继续支持农村沼气工程建设,加强农村沼气综合配套服务体系建设。加强农牧民聚居区环境综合治理和垃圾集中处理,推进改水、改灶、改厕、改圈,改善农村卫生状况。力争到2015年,自来水普及率达到79%以上,卫生厕所普及率达到80%。强化政府对农村的公共服务,逐步缩小农村居民与城市居民在义务教育、公共卫生、公共文化、社会保障方面的差距。进一步实施好村务公开,促进民主管理。重点抓好十大正规赌钱官方首页级、自治州级重点乡镇、示范村发展,促其尽快完善功能,增强对农村的辐射带动作用。
第三节发展各具特色的县域经济
充分发挥各县市自身比较优势,因地制宜,加快培育县域主导产业,促进县域经济发展,形成各具特色、充满活力的县域经济。
阿图什市以区域性中心城市建设为目标,加快提升生产、服务、开放、窗口功能,以工业园区为平台,增强工业集聚效益,不断增强城市综合功能。努力建成南疆矿业、建材加工集散地,特色林果业、农副产品生产加工基地和物流集散中心,具有显著特色的文化旅游城市,力争成为南疆三地州经济增长的重要支点。大力推进克喀经济一体化发展,把阿图什市建成以喀什市为中心大喀什经济圈的重要城市及副中心。
阿克陶县充分发挥邻近喀什市的区位优势,以及县域设施农业、特色林果业和旅游、水能、矿产资源等优势,实施农产品品牌战略。努力建成克州重要的粮食、特色林果业、畜牧业基地,克州生态农业示范区和有机农产品生产基地;加快打造成大喀什经济区的农副产品生产加工基地,建成水能开发基地、矿产品生产和建材加工基地、旅游观光休闲圣地。
乌恰县充分发挥口岸、水能、矿产资源优势,加快发展外向型“戈壁产业”,加强口岸建设,加快特殊经济开发区规划建设,积极促进边境贸易发展,努力建成克州乃至南疆重要的水电基地及矿业开发强县和向西开放桥头堡,建成西部新兴边境口岸城市。
阿合奇县充分发挥水能资源极为丰富的优势和“玛纳斯”文化品牌价值,加大水能资源开发及生态环境修复和保护,努力打造特色民族文化名县和新疆水能开发大县,努力建成南疆地区重要的水能电力基地,西部边疆生态环境良好、生活舒适度较高的边境县。
第六章实施科教兴州战略,建设西部希望之州
继续强力推进以“小手牵大手,走出大山、摆脱贫困为目标”的教育扶贫工程。把教育和培养适应现代化建设的人才摆在更加突出重要的位置,加快科技教育发展,促进科技与经济社会发展紧密结合,为实现跨越式发展提供智力支持和人才保障。
第一节强力推进教育扶贫工程
巩固和提高“两基”成果。继续实施农牧区义务教育免费,并适当提高家庭经济困难寄宿制学生生活费补助标准,保障经济困难家庭、进城务工人员子女平等接受义务教育,加大对贫困学生受援捐赠救助力度,确保全州农村贫困学生和城镇下岗职工子女不因贫困而失学。加快普及学前教育,逐步将学前教育纳入基本教育公共服务体系。努力巩固扫盲成果,防止产生新文盲。力争“十二五”期间,小学、初中适龄人口入学率分别达到99.95%和97%以上,17周岁人口九年义务教育完成率达95%左右。
积极推进“双语”教育。增加国家通用语言授课课时,扩大“双语”教育覆盖面。新建、改扩建一批学前“双语”幼儿园。到2012年,基本普及学前两年“双语”教育;到2015年,基本实现“双语”教育全覆盖;到2020年,各族学生基本熟练掌握和使用国家通用语言。加强“双语”教师队伍建设,建立激励机制,加大对现有教师“双语”教学能力的培训。
改善基础教育办学条件。继续实施“中小学危房改造工程”和校舍维修工程,加强农村中小学寄宿制“双语”学校建设和教师周转宿舍建设,新建、改扩建一批民汉合校普通高中,推进中小学校标准化建设。加快推进现代远程教育。力争到2015年,全州60%以上的农村中心学校、农村初中及县市政府所在地的中小学建有网络实验室、电子阅览室和多媒体教室。
大力发展职业教育。重点新建2所中等职业学校。对中职学生全部免除学费并对家庭经济困难学生补助生活费,对普通高中家庭经济困难学生提高助学金补助标准,不断提高高中阶段教育入学率。力争到2015年,确保全州15~18周岁人口的80%接受高中阶段教育。提高克州师范学校办学水平,建成克州中小学教师双语培训和继续教学基地。加快发展继续教育,支持特殊教育发展,建设全民学习、终身学习的学习型社会。

第二节加快科技事业发展
深入实施“科技兴州、人才强州”战略,加大以设施农业、现代畜牧业、特色林果业、矿产资源开发、水能资源开发等领域为重点的技术引进、示范和推广力度,并在消化吸收基础上积极创新。
加强以科技特派员服务平台为载体的农村科技服务体系建设,选派一大批优秀专业技术人员到乡、村、大户、示范点、中介组织、合作社等基层充当科技特派员,开展新技术推广、成果转化、技术承包和科技创新等实用技术服务,实现定村、定户、定片、定点的网络化科技服务。建立“专家服务中心”,通过网络专线,聘请区内外专家,构建“1名专家服务10名科技特派员,10名科技特派员服务100户农民”的“以一带百”科技信息服务平台。加强科技示范村、科技示范户建设,推广一批先进适用技术,切实把科技成果转化为现实生产力。加强与江苏、江西、华能等省市、大企业的科技合作,加强与区内外科研院所、院校的科技交流与合作。充分发挥两个口岸的地域优势和作用,鼓励企业建立“科技兴贸创新基地”,培育一批具有较强出口能力的科技型中小企业。加强知识产权普法宣传教育,深入实施“知识产权战略推进工程”和“知识产权千人教育培训工程”。深入实施“人才素质工程”,加强对全州各族群众和专业技术人员的科技知识普及、培训。深入开展科技下乡、科普宣传等活动,向农牧民传授先进适用技术。
第三节加强人才队伍建设
紧紧围绕自治州经济社会发展需求,坚持培养人才、引进人才、用好人才相结合的原则,造就一支用得上、留得住的实用型人才队伍。利用多种形式,加强对农村实用人才、专业技术人才、企业经营管理和党政人才的培养。继续落实好高校毕业生到边远地区服务和到村任职工作优惠政策,到2012年,实现“一村一名大学生村官”目标。积极争取对口支援省市的智力服务和人才支持,依托重点项目建设,采取灵活多样方式,以引智为主,加大紧缺高端人才的集聚和培养。改革分配制度和奖励制度,落实技术要素与收益分配以及股权激励等政策,最大限度地激发各类人才的创新热情和活力。
第七章优化发展环境,构筑开发开放新格局
第一节建设资源节约型和环境友好型社会
进一步实施“生态立州”战略,正确处理好资源开发与生态环境保护的关系,促进节能、降耗、减污、增效,努力实现人与自然和谐发展。
加强资源合理开发利用。坚持资源开发规划先行,确保资源集约化、高起点、高水平和高效益开发,大力提高资源的有效利用率。节约使用水资源,建设节水型社会。坚持合理利用土地资源,确保基本农田总量不变。科学合理有序开发矿产资源,加强市场准入管理和矿业权市场建设,严禁乱采乱挖,坚决遏制“五小矿”。在资源开发中积极采用先进技术保护生态环境,大力提高采矿回采率、选矿和冶炼回收率。大力推进低品位、难选矿、共伴生矿、尾矿、废石的利用及工业“三废”综合利用。完善矿产资源有偿使用和矿山环境恢复治理保证金制度。
积极发展循环经济。按照“减量化、再利用、资源化”的要求,进行产品和工业区的设计与改造。在矿产开采业、金属冶炼及加工业、化工原料及化学制品制造业、建材业等重点行业和产业园区积极开展循环经济试点。全面推行清洁生产,加快建立循环经济型工业生态园。
抓好节能降耗。强化节能减排目标责任评价考核,严格执行重点用能行业单位产品能耗限额标准,提高能源利用效率。推进合同能源管理、能效标识管理和节能产品认证管理。突出抓好工业、交通运输、建筑、公共机构等重点领域节能。加快钢铁、电力、建材等重点用能企业的节能技术改造。深入开展节能全民行动,大力推广高效节能产品,全面实行政府优先和强制采购节能产品制度,大力实施“节能惠民”工程。
积极保护自然生态。启动并建立草原生态保护补偿奖励机制,加大天然草原保护与建设,实行基本草原保护制度、草畜平衡制度和草原禁牧、休牧、轮牧制度,有效遏制草原退化。加快推进水土流失重点区域治理,有效防治农区土壤盐渍化。启动防沙治沙工程。继续实施天然林保护工程、退耕还林工程和“三北”防护林体系建设。积极推进矿山生态环境综合整治。加强对喀拉库勒湖、冰山之父慕士塔格峰等自然风景名胜区的保护。加强对帕米尔高原湿地自然保护区的监管。加大对珍稀物种的保护力度,保护生物多样性。
加强城镇环境保护。加大城镇饮用水源地保护力度,力争“十二五”期间,城镇集中式饮用水源地水质达到标准。加强污水治理,使90%以上的企业达标排放,医疗污水达标排放。加强生活垃圾无害化处理,力争到2015年,阿图什市城市垃圾无害化处理能力达到100吨/日,三县城市垃圾基本做到无害化处理,处理能力达到120吨/日。加强大气污染源治理,积极实施天然气入户工程、集中供热工程,对严重影响城市空气环境的工业企业和燃煤锅炉采取有效治理措施,做到达标排放。“十二五”期间,阿图什市和阿克陶县空气质量达到国家二级标准天数占全年的65%;乌恰县和阿合奇县空气质量达到国家二级标准天数占全年的75%。
有效防治农村面源污染。积极开展乡村清洁工程试点,加大对农村饮用水源地的保护力度,加强土壤污染防治,引导农民合理用肥、科学用药,进一步提高农用地膜的回收率,大力推动绿色食品、有机食品基地建设和产品生产。推进农村畜禽养殖废物的综合利用。
第二节深化改革,进一步完善社会主义市场经济体制
一、推进行政管理体制改革
以转变政府职能为重点,建立决策科学、权责对等、分开合理、执行顺畅、监督有力的行政管理体制,加快建设服务政府、责任政府、法治政府。按照政企分开、政资分开、政事分开以及政府与市场中介组织分开的原则,合理界定政府职责范围,强化政府社会管理和公共服务职能。进一步推进行政审批制度改革,减少和规范行政审批。积极推进政务公开,加大电子政务建设力度,提高工作效率。全面推行依法行政,强化行政问责制度,建立违法责任追究制度。深化投资体制改革,合理界定政府投资范围,改进和完善决策规则和程序,提高资金使用效率,建立政府投资项目决策责任追究制度。推进财税体制和社会事业体制改革。
二、深化农村体制改革
稳定并完善以家庭承包经营为基础、统分结合的双层经营体制。巩固农村税费改革成果,全面推进农村综合改革。加大科技推广机构体制改革力度,实现州、县、乡三级农业科技机构与现行财政体制和项目管理体制相适应,采取多种形式,充分调动农业科技人员积极性。加强专业合作组织体制改革,允许以货币、实物、技术、知识产权、农村承包土地经营权等要素为出资组建发展合作社,规范农村专业合作社和农业产业化公司的市场化运作。探索现代农业新机制,建立土地流转机制和投入补偿制度,实行土地所有权、承包权和经营权的有机结合。
三、大力发展非公有制经济
进一步加快个体、私营等非公有制经济发展。按照平等待遇、开放领域、引导产业、调整结构、创新服务、法律保障的思路,进一步消除制约非公有制经济发展的体制性障碍和政策性因素,完善和落实鼓励、支持非公有制经济发展的各项优惠政策措施,降低门槛,扩大准入。积极营造公平、公正、透明政策环境,通过多种途径,建立中小企业融资担保、贴息基金,着力解决非公有制经济在发展中的融资难问题。充分发挥阿图什籍工商人士在发展非公有制经济中的作用,在工商企业外贸经营权、投资建厂用地等方面给予优惠。
第三节抓好对口援疆机遇,创新合作开发机制
中央新疆工作座谈会明确提出,举全国之力,开展新一轮全国对口援疆。江西省和江苏省对口援助克州,为克州实现跨越式发展和长治久安带来难得的历史机遇。
一、全力推进援疆规划实施
按照经济援疆、干部援疆、人才援疆、教育援疆和科技援疆的总体要求,加强与支援方沟通与合作,落实责任和任务目标,突出重点,统筹兼顾,建立具有克州特色、互利共赢的工作新机制,有序、高效、合力推进援疆规划顺利实施,加快推动和促进克州跨越式发展和长治久安。
江西省:全方位对口支援阿克陶县。规划五年内,江西对口援助资金总规模为102000万元(其中,资金缺口2000万元,申请国家补助),计划组织实施民生、产业、就业、技术支持和人才培养四大类,共计28项工程项目。并积极推进5项经济合作项目。到2015年,力争使阿克陶县经济总量、财政收入、县城面积实现翻番。

江苏省:举全省之力,集中昆山、无锡、常州三市优势资源和力量,对口支援。规划五年内,江苏对口援助资金总规模为195359万元,计划组织实施住房和城乡建设厅、社会公共事业、产业发展及配套、干部人才交流培训及技术支持等四大类,共计90项工程项目。

二、建立完善援疆规划实施机制
确保援疆规划顺利实施,切实发挥积极成效,需从组织协调、管理监督、评估考核等多个环节严把关、抓落实。
加强组织协调。成立克州对口援疆工作领导小组,由州党委书记任组长,其它主要领导任副组长,有关部门为成员单位,统一领导授援工作。各成员单位主要领导要亲自抓,对照各自的职责分工,明确专人负责,将任务落实到人,确保各项政策措施落到实处。领导小组要加强与江西省和江苏省对口支援新疆工作领导小组之间的密切协调配合,做好工作对接和人员对接,确保支援方与受援方工作协调、高效运转,克州要提供高效、全方位的服务,大力协作、密切配合,形成高质量、高效率、合力推进的局面。并为援疆干部创造良好的工作生活环境。
加强管理监督。州直有关行业主管部门加强与支援方的联系与配合,共同履行相应的监管职责,加强资金使用管理,确保专款专用;加强施工现场管理,确保工程质量和施工安全。
加强评估考核。创新规划实施机制,协调配合支援方,综合运用经济、法律、行政手段,注重发挥市场机制作用,调控引导社会资源和资金参与对口支援项目建设,保障规划任务顺利完成。配合做好规划中期评估,经中期评估或其他原因确需修订的,同对口支援方共同进行修订,按程序报批后实施。
第四节提高对外开放水平,打造向西开放桥头堡
面向国际国内两种资源、两个市场,全面实施“外引内联、东联西出、西来东去”开放战略,以大开放促大开发,以大开发促大发展,把克州建设成为投资环境优良、外向型经济繁荣的进口能源和紧缺矿产资源的国际大通道,面向中亚、南亚、西亚国家的出口商品中转集散地、商品加工基地和区域性商贸中心,打造成我国最西部对外开放的前沿和重要屏障。
一、加强口岸经济基础能力建设
充分发挥地缘优势,紧紧抓住喀什特殊经济开发区建设和伊尔克什坦口岸下迁的机遇,加快以交通、通信为主的口岸基础设施建设,完善口岸功能,改善通关条件,提高口岸通关能力,努力把口岸建设成为通关过货、仓储货运、转口保税、商贸服务、出口加工和旅游观光的多功能口岸。积极融入喀什特殊经济开发区,加快和完善伊尔克什坦口岸功能和基础设施,建设进出口商品物流仓储集散中心、出口产品加工区。
二、加快外向型经济发展
充分发挥口岸优势和城市化发展优势,依托工业园区和特色农牧业基地建设,发展面向周边国家的外向型产业。
优化商品结构,扩大出口贸易。支持和培育具有自主知识产权和自主品牌的商品出口,提高产品档次、质量和附加值,大力培育名牌产品,利用知名企业、名牌产品、名牌效应巩固、扩大吉国及中亚市场,着力抓好重点联系企业及名优产品的出口。加快建设阿图什果蔬批发市场,将阿图什打造成为南疆果蔬出口基地。研究鼓励地产品出口的扶持政策,积极支持特色农副产品、畜产品等的深加工,扩大地产品出口。大力发展特色林果业,积极引导、扶持富江、兴合等蔬果出口企业和生产企业备案注册登记,促进巴仁杏、木纳格葡萄、无花果等优势特色林果鲜产品的深加工产品出口。到2015年,克州外贸进出口总额达2.56亿美元,年均增长20%。
积极实施“走出去”战略,加强对外经济技术合作。加大以资源互补为重点的对外经济技术合作,使对外贸易向深层次发展,加强与中亚各国在矿产开发、能源电力、农业开发、畜产品加工、文化交流等领域的合作。加强与吉尔吉斯等周边国家的经济技术合作,积极鼓励和引导有实力的企业通过克州到周边国家投资办厂,建立境外资源开发加工基地。加大对周边国家的政策、市场调研,重点扶持亚星矿产资源集团、克州葱岭实业等境外投资企业到周边国家投资资源开发,力争在更大范围、更宽领域、更高层次上参与国际经济合作。
三、加大招商引资力度
坚持对外开放和对内开放相结合,不断增强服务意识,提高服务水平,积极落实和争取各项优惠政策。对重大项目实行“一事一议”制度,积极主动承接东部地区产业转移,吸引有实力的国内外企业在口岸经济区依法建立保税仓库、保税区和外贸出口加工区。积极争取在口岸经济区创办出口加工企业实行企业所得税“两免三减半”优惠政策,对其用地实行零地价政策。切实做到亲商、惠商、安商、富商,为企业营造更加宽松的发展环境和条件,让更多的企业到克州安家落户创业发展。
树立大招商、大引进、大开放的招商引资新理念,采取多种形式推介克州优势资源,确定一批最有吸引力、最具发展潜力的产业和项目,重点瞄准国内外有实力的大企业大集团进行联合,发展壮大克州特色支柱产业,实现吸收外商直接投资新突破。积极做好现有外商投资企业的协调、扶持工作,引导外商投资与克州产业结构调整紧密结合起来。

四、推进建立中吉边境经济合作区
充分利用上海合作组织、中亚区域经济合作机制、政府间经贸混委会机制等区域或双边合作机制,积极推进中吉边境经济合作区建设。早日制定规划,加强双边沟通,通过发展口岸经济,建立保税区和外贸出口加工区,为建立中吉边境经济合作区打下坚实基础。借鉴国内建设边境合作园区的经验,通过创新,探索建设中吉边境经济合作区的新模式。

第八章构建和谐,筑牢克州长治久安的坚实基础
坚持标本兼治、重在治本的原则,全方位筑牢维护克州稳定的政治基础、组织基础、思想基础和群众基础,为推动跨越式发展和长治久安创造良好环境和社会基础。
第一节加强文明、法治克州建设
一、抓好宣传思想文化工作
大力开展以“热爱伟大祖国、建设美好家园”为主题的宣传教育活动,切实把各族群众思想和行动引导到促进民族团结、维护社会稳定上来,增强各族人民对伟大祖国的认同、对中华民族的认同、对中华文化的认同、对中国特色社会主义道路的认同,建设中华民族共有精神家园。用以爱国主义为核心的民族精神和以改革创新为核心的时代精神鼓舞斗志,用社会主义荣辱观推动形成良好社会风尚,在克州大地唱响“共产党好、社会主义好、改革开放好、伟大祖国好、民族团结好、人民解放军好”的主旋律。加强对新疆历史文化的研究,大力宣传新疆发展的历史,引导各族干部群众特别是党员领导干部、知识分子、青少年牢固树立正确的祖国观、民族观、宗教观、历史观和文化观。顺应时代发展的要求,充分发挥社会主义先进文化引领作用,进一步加强各民族文化建设,坚持各民族文化交流与交融,使其与当代社会相适应、与现代文明相协调,保持民族性,体现时代性。
二、加强社会主义精神文明建设
加强党风廉政建设,建立廉洁高效政府。把社会主义精神文明建设贯穿于经济建设、政治建设、社会建设以及生态文明建设和党的建设的始终,贯穿于公民生活、工作、学习的全过程,与职业道德教育、家庭道德教育、社会道德教育及以“四个认同”为核心的爱国主义教育结合起来,充分发挥现代通信和传媒在精神文明教育中的优势和作用。把精神文明建设和开展群众性的文化体育、科技活动结合起来,寓教于乐。树立社会新风气、新风尚和新时期英雄模范人物,坚决抵制社会中流行的拜金主义、享乐主义、虚无主义等不良思潮。大力弘扬优秀中华文化。进一步加大村级文化活动中心、社会文化活动中心建设力度。到2015年,实现每一个中心村都有1座设施完善、功能齐全、能吸引广大村民参加的文化活动中心,每一个城镇社区都有1个能满足社会居民精神文化需求的文化活动中心。
三、加强社区建设与管理
进一步加强社区党组织建设,通过多种途径吸引社区居民参与社区民主管理。进一步加大对社区建设的投资力度,争取在“十二五”前三年,在全州城镇建立覆盖全社会,以户为单位、以户管人,功能齐备、设施先进、管理人员到位的社区综合服务中心。在城镇低保体系建立、城市经济适用房和廉租房建设和分配中广泛听取社区意见。从农村实际出发,探索和完善新农村、新牧区社区化管理的模式和机制。按照建设平安和谐社区的要求,加强城镇流动人口管理,实现城镇管理由传统的单位制管理向社区管理转变。
四、加强社会主义民主法治建设
实施依法治国方略,大力推进新型社会主义民主政治制度建设,激发广大公民参政议政和完善社会监督,建立反腐倡廉长效机制,创造廉洁高效的政务环境、公平公正的法制环境、规范守信的市场环境、和谐稳定的社会环境。把推进村务管理民主、社会管理民主和各级政府政务公开透明作为重点。以各级政府实施的一系列重大民生工程为重点,实行政务公开、程序公开、操作透明,充分发挥各级社区组织和广大人民群众的参与和监督,把党和政府实施的利民惠民工作办实办好,取信于民,让真正的困难群众和低收入群体得到实惠。加大普法力度,提高全民法律意识和素质。
第二节建设平安、和谐新克州
一、加强基层组织建设
从根本上改变农村基层党组织建设和基层政权建设中存在的懒、散、乱现象,从组织上、人员上、办公条件上,三管齐下,夯实维护社会稳定的社会基础。选派政治上可靠,有一定工作经验的大学生到村里挂职当“村官”,在边境地区推行边防派出所警官兼任村官,改变村干部老化的现象。进一步加大对“三老”人员的补贴力度,发挥他们在维护农村社会稳定和建设社会主义新农村中的余热。从实际出发,逐步打破自然村的限制,建设中心村。每一个中心村建设设施基本齐备的村务管理中心、村级警务室、村文化活动中心、村医疗室,力争在“十二五”前三年完成。完善乡镇、村级办公基础设施建设,加快乡镇干部宿舍建设,完善县、乡、村三级政法、综治基础设施建设和装备配备。
二、加强国防建设
坚持“稳州兴州、富民固边”总体战略,从克州在新疆及全国发展与安全中的重要战略地位出发,为实现克州跨越式发展和长治久安保驾护航。继续深入贯彻平战结合、军民结合、寓军于民的方针,正确处理好经济建设与国防建设的关系,走军地融合式发展道路。运用现代通信条件,进一步加大三级国防教育网建设,把国防教育和爱国主义教育、现代化科技普及结合起来,通过深入持久、生动活泼的国防教育,增强全民的国防观念和忧患意识。广泛开展拥政爱民、拥军优属工作,进一步密切军政军民关系,推动军民共建,加强军政军民联防,巩固军政军民团结。加强民兵、预备役部队和人防队伍、交通战备专业队伍建设。进一步完善国防动员体制,加强边防基础设施建设,进一步夯实国民经济动员、人民防空、交通战备工作基础,提高应战、应急、应变的综合能力。深入实施“爱民固边”战略,推行民族团结、维稳、民心、固本、强基、联动“六项工程”,加强护边员队伍建设,开展模范县(市)、乡村矿创建,形成“党委政府领导,公安边防部队主导,相关部门整体联动,边民群众共同参与”的平安和谐边境新格局。把克州建成祖国最西部的钢铁长城。
三、建立健全现代公共安全管理体系
加强安全生产工作。坚持“安全第一、预防为主、综合治理”,努力提高安全生产水平,重点做好道路交通、矿山、危险化学品、建筑施工、农业机械、消防等行业领域安全生产工作,加强安全生产应急救援体系建设,有效防范和遏制重特大事故。严格安全许可,淘汰达不到安全生产条件的技术、工艺和装备,推进安全标准化建设。加快安全生产监管监察设施、装备及支撑体系工程、应急救援基地建设,提高安全水平和事故防御应对能力。加强全民安全文化建设,增强社会公众安全素质和安全意识。到2015年,亿元地区生产总值生产安全事故死亡率和工矿(不含煤矿)就业人员十万人生产安全事故死亡率比2010年分别下降40%和26%。
加强社会治安综合治理基层基础建设。加强基层政法、综治办公场所建设。合理配置警力资源,提高警务信息系统应用水平,提升公安机关整体战斗力。建立完善社会治安综合治理工作机制和社会治安防控体系。深入开展“严打”整治斗争,加大查禁“黄赌毒”力度。预防和减少各类犯罪。做好生活无着落人员的救助管理工作。积极构建反渗透、反颠覆、反分裂、反恐怖、反邪教的工作机制,坚决维护国家安全。
有效预防和妥善处置群体性事件。加强信访工作,建立畅通、有序、务实高效的信访工作新秩序。完善不稳定因素定期排查处置机制和群体性事件处置工作预案,健全重点情况报告制度。建立完善重大事项社会稳定风险评估机制,从源头预防和减少不稳定因素;建立健全社会矛盾化解机制,充分发挥人民调解、行政调解、司法调解的作用,及时化解各类矛盾纠纷。
建立突发公共事件应急机制。建立高效灵活的突发公共事件领导组织机构,加强预测、预警,完善各类应急预案,健全州、县分级响应指挥系统。加强现代化信息平台建设,建立完善信息共享平台。加强防震减灾工作。
四、加强民族团结,维护社会稳定
全面贯彻党的民族政策,继续广泛深入地开展民族团结教育活动,牢固树立“三个离不开”的思想,坚持讲原则、讲法治、讲政策、讲策略,及时妥善处理影响民族团结的问题,促进各民族共同团结奋斗、共同繁荣发展。高度重视民族宗教工作,全面贯彻党的宗教政策,依法加强对宗教事务的管理,积极引导宗教与社会主义社会相适应。
牢固树立“稳定压倒一切”的思想不动摇,认真贯彻中央关于新疆稳定的各项重大决策,加强反分裂、反渗透思想教育,深入开展意识形态领域的反分裂斗争,严密防范和坚决打击“三股势力”、敌对势力的分裂破坏活动,反对“民族分裂”,维护祖国统一。加强社会治安综合治理基层基础建设,建立健全完善的工作机制,积极防范、严厉打击刑事犯罪和经济犯罪,维护社会稳定。
第九章加强党的领导,全力推进规划实施
推进克州跨越式发展和长治久安,关键在党,关键在各级干部。要认真贯彻中央、十大正规赌钱官方首页的一系列部署精神,认真总结运用成功经验,以改革创新的精神,加强和改进党的建设,全面推进党的思想建设、组织建设、作风建设、制度建设和反腐倡廉建设,全面提高党的科学化建设水平,更好地发挥党委领导核心作用、基层党组织战斗堡垒作用、领导干部模范带头作用、共产党员先锋模范作用,坚持为民、务实、清廉,树立克州共产党人全心全意造福人民的清廉高洁的光辉形象,为推进克州跨越式发展和长治久安提供坚强有力的政治和组织保证。
第一节加强组织协调
各级、各部门要进一步解放思想,强化改革开放意识,用足、用活、用好国家和十大正规赌钱官方首页扶持南疆三地州发展的各项优惠政策。从实际出发,选准突破口,解决好突出矛盾和困难。制定本规划实施工作方案,将本规划目标和任务分解到三县一市和各直属部门年度计划中,组织各相关部门层层抓好落实。建立健全发改、财政、土地、环保、社会保障等部门的协调机制,搭建规划实施的制度平台,保障规划的有效和顺利实施。以本规划为依据,紧密结合实际,制定专项规划、行业规划和县域规划。加强与上级对口部门的衔接和沟通,做好专项规划与总体规划、与上级规划的衔接,力争将各项发展任务纳入上级相关专项规划。
第二节提高公共资金保障能力
进一步完善公共财政政策,确保公共财政资源配置与经济社会发展规划、产业政策、区域政策、科技政策、教育政策、卫生政策、环境资源政策等重大公共政策之间相互配合和协调。根据公共财政服从和服务于公共政策的原则,合理界定政府支出范围,优化财政支出结构,提高财政资金使用效率。按照集中力量办大事原则,财政资金优先安排扶贫、社会保障、民生、教育、科技、卫生等关系到改革发展稳定的公共服务领域支出需要。加强资金的监管。
充分发挥政府资金和对口援疆资金的引导作用,积极引导民间资本、外资投向规划鼓励和支持的领域,千方百计扩大社会投资和金融贷款规模,增强投资对经济发展的拉动作用,为完成本规划目标提供强有力的资金保障。
第三节狠抓重大项目建设
加强项目管理,实施重点项目领导负责制,使一批有潜力、有希望的项目落实到位。认真梳理重大项目,加大对项目的争取和建设力度,抓紧与上级有关部门和对口援助省市的沟通汇报、对接工作,促进一批重点工程和民生项目尽早开工。建立项目动态跟踪管理工作机制,形成“开工一批、在建一批、投产一批、储备一批”的项目建设格局。
州本级重点抓好影响全局的水利、交通、能源、农业基础设施、城镇基础设施、社会发展等重大项目,并协调跨州重大建设项目的实施。各县市负责本辖区建设项目的实施,跨地域项目要服从大局利益,密切配合。
第四节加强规划实施监督评估
加强对经济运行的监测、预测,认真做好对规划和年度计划实施情况的分析,及早发现问题,及时针对规划执行中出现的问题采取应对措施,根据内外环境发生的重大变化对规划目标进行调整。各有关部门加强对规划实施的跟踪分析,特别是加强对经济增长、就业、价格等宏观调控目标和规划目标的监测预警。提高规划评估工作的透明度与公众参与度。实行规划定期评估工作机制,自觉接受监督检查。
第五节完善规划实施调整、考核机制
完善领导干部考评和责任目标制度,制定科学可行的考核办法,把规划实施绩效纳入领导干部政绩评价体系,作为领导干部任用和提拔的依据。加强对规划实施情况特别是规划确定的生态环保、改善民生等主要发展目标完成情况的检查和考核,确保规划的有效实施,保证规划目标的实现。
(此件删减公开)
