关于印发2023年十大正规赌官方网站国民经济和社会发展计划及主要指标的通知
| 索 引 号 | 01047834X/2023-00553 | 主题分类 | |
| 发布机构 | 克州发展和改革委员会 | 发布日期 | 2023-02-06 12:45 |
| 名 称 | |||
| 文 号 | 〔〕号 | ||
| 来 源 | 十大正规赌钱官方首页人民政府网站 | ||
新政发〔2023〕7号
各州、市人民政府,各行政公署,十大正规赌钱官方首页人民政府各部门、各直属机构:
2023年十大正规赌官方网站国民经济和社会发展计划已经十大正规赌官方网站十四届人大一次会议审议批准。现将2023年国民经济和社会发展计划及主要指标印发你们,请据此安排好本地区、本部门的工作。
附件:2023年十大正规赌官方网站国民经济和社会发展计划
新疆维吾尔十大正规赌钱官方首页人民政府
2023年1月29日
附件:
2023年十大正规赌官方网站国民经济和社会发展计划
2023年是全面贯彻落实党的二十大精神开局之年,是贯彻落实习近平总书记视察新疆重要讲话重要指示精神和新时代党的治疆方略,推进新疆社会稳定和长治久安的重要一年,也是实施“十四五”规划承上启下的关键一年,做好经济工作意义重大。
2023年经济社会发展工作的总体要求是:坚持以习近平新时代中国特色社会主义思想为指导,全面贯彻落实党的二十大精神,深入贯彻落实中央经济工作会议、中央农村工作会议精神,贯彻落实习近平总书记视察新疆重要讲话重要指示精神,完整准确贯彻新时代党的治疆方略,贯彻落实十大正规赌钱官方首页党委十届三次、五次、六次、七次全会精神,坚持稳中求进工作总基调,统筹国内国际两个大局,统筹疫情防控和经济社会发展,统筹发展和安全,扎实推动事关长治久安的根本性、基础性、长远性工作,推进中国式现代化的新疆实践,突出做好稳增长、稳就业、稳物价工作,有效防范化解重大风险,推动经济运行稳定向好,实现质的有效提升和量的合理增长,维护社会和谐稳定,为全面建设社会主义现代化国家开好局、起好步作出新疆贡献。
2023年主要预期目标:地区生产总值增长安排7%左右。其中,规模以上工业增加值增长9%左右,固定资产投资增长11%左右,社会消费品零售总额增长12%左右,进出口总额增长10%左右,一般公共预算收入增长10%左右,城镇新增就业人数力争46万人以上,城镇调查失业率控制在5.5%以内;城镇居民人均可支配收入同比增长7%左右,农村居民人均可支配收入同比增长8%左右;居民消费价格涨幅保持在3%左右;主要污染物总量减排和大气、水环境质量完成国家下达的目标任务;研究与试验发展经费投入稳步提升,创新对经济社会发展的引领带动作用不断增强。
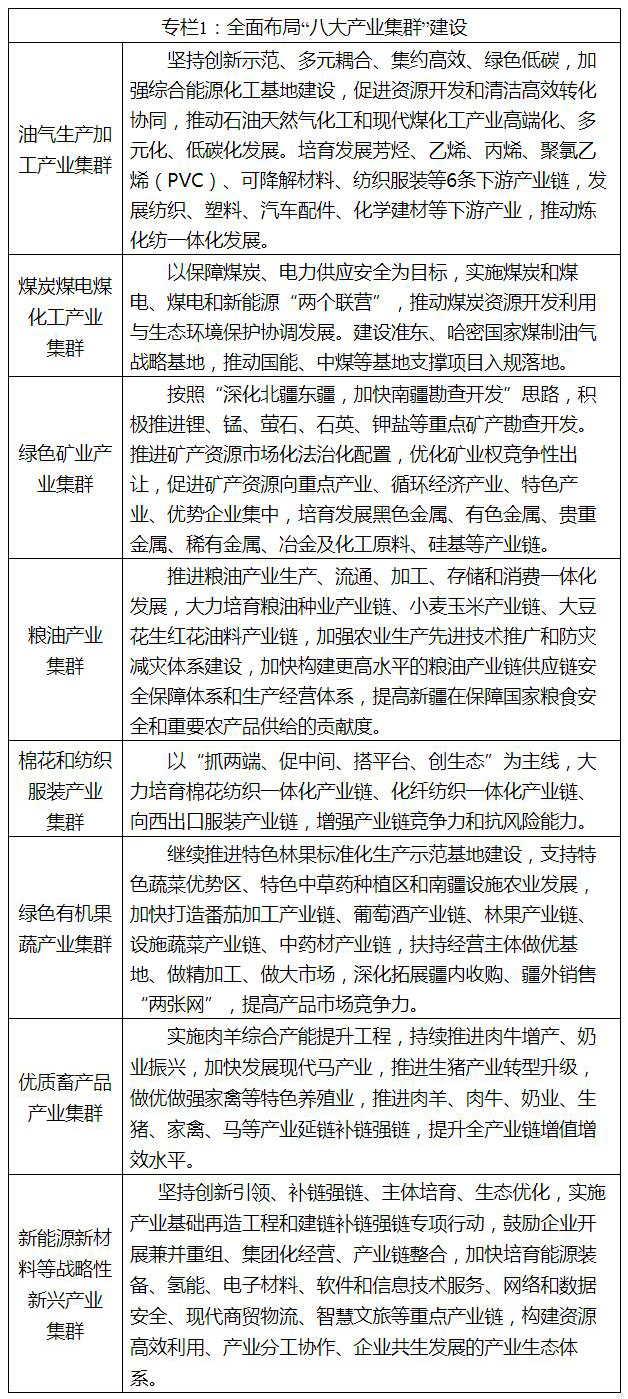
一、培育壮大特色优势产业,加快打造以“八大产业集群”为支撑的现代产业体系
立足新疆资源禀赋和区位优势,构建“1+8+N”产业集群发展制度体系,集中力量打造特色优势产业集群,积极培育新动能新产业新业态,建设具有新疆特色的现代产业体系。培育壮大油气生产加工产业集群。推动油气增储上产,促进“疆油疆炼、减油增化”,减缓吐哈、准东、塔河等老油区产量递减,加快新区产能建设,力争继续保持油气当量全国第一。健全石化下游产业链,推动炼化纺一体化建设。力争全区原油产量3350万吨、天然气产量420亿立方米。加快发展煤炭煤电煤化工产业集群。坚持把智慧矿山建设、智能化开采作为煤炭行业的发展方向,加快准东黑山红沙泉二号露天、哈密大南湖七号二期等大型现代化煤矿项目建设。注重提高煤炭供给保障能力,加快推进“疆煤外运”北、中、南通道扩能改造,力争“疆煤外运”8800万吨。大力发展先进煤电和现代煤化工,加快“疆电外送”配套煤电和疆内支撑性煤电建设,推进煤电机组“三改联动”,“疆电外送”1300亿千瓦时。积极推进准东、哈密煤制油气战略基地建设。积极建设绿色矿业产业集群。实施新一轮战略性矿产找矿行动,提升有色金属资源开发力度,加快大红柳滩稀有金属矿、和田火烧云铅锌矿等重点矿山开发,加快推进一批有色金属采选项目核准工作,大力延伸下游精深加工产业链,促进矿产资源集约化发展。推动建设粮油产业集群。优化粮油生产布局,推进高标准农田建设,深入推进优质粮食工程,继续实施种业振兴行动,继续实施大豆生产基地建设,稳定提升粮油生产加工能力。粮食产量达到1850万吨以上。加快建设棉花和纺织服装产业集群。优化棉花区域布局和品种结构,确保棉花种植面积3700万亩、产量稳定在500万吨以上,巩固全国棉花优势主导地位。推动建设国家优质棉花棉纱基地和国家级棉花棉纱交易中心。加快调整棉纺产业结构,大力发展化纤产业,补齐印染等短板,做大做强服装等终端产业。打造绿色有机果蔬产业集群。以“一区三带”为重点,继续支持特色林果标准化生产示范基地建设,推动新疆特色林果产业产区品牌引领、产品品牌支撑双驱动。支持南疆设施蔬菜产业发展。力争全区果品产量870万吨、蔬菜产量1600万吨。建设优质畜产品产业集群。实施畜牧业振兴行动,加快推动草原畜牧业转型升级,做大做强农区畜牧业,规划建设畜禽标准化规模养殖、养殖基地园区化提升、跨县境畜牧产业园、畜产品加工工艺改造等一批产业强基项目。大力发展新能源新材料等战略性新兴产业集群。加快国家大型风电、太阳能发电基地建设,促进抽水蓄能、储能、氢能等相关产业发展,不断拓展我区新能源消纳空间。进一步拓展硅基、铝基、钛基、生物基等新材料生产加工能力,促进上游原材料与下游精深加工协同发展。大力实施质量强区战略。加快打造“新疆品质”区域公共品牌,促进优势产业高质量发展和特色产品质量提升。

二、坚持农业农村优先发展,全面推进乡村振兴
深入贯彻中央农村工作会议精神,抓好以乡村振兴为重点的“三农”工作,大力推进农业农村现代化。巩固拓展脱贫攻坚成果。围绕牢牢守住不发生规模性返贫底线要求,保持主要帮扶政策总体稳定。加大以工代赈投入力度,聚焦重点帮扶县、易地搬迁安置区,挖掘政府投资重点工程项目以工代赈潜力,帮助当地群众就近务工实现就业增收。提升农业产业链供应链韧性。全面落实粮食安全党政同责,提高粮食收储调控能力,推进粮食物流核心枢纽规划布局建设,提升南北疆区域内粮食应急储备能力。持续抓好重要农产品稳产保供,强化农业科技和装备支撑,加强耕地保护和质量建设,强化畜牧业发展物质基础保障,持续实施现代种业及动植物保护能力提升工程。全面推进乡村振兴行动。大力发展乡村特色产业,拓展农业功能、发掘乡村价值、丰富业态类型,做精乡村休闲旅游业,做强农村电子商务,做优乡村特色手工业,做活乡村新型服务业。实施乡村建设行动,持续改善农村人居环境,统筹乡村基础设施和公共服务布局,高水平开展“百县千乡万村”乡村振兴示范创建,积极推进数字乡村建设,建设宜居宜业和美乡村。
三、充分发挥投资的关键作用,加快构建现代化基础设施支撑体系
坚持以联网补网强链为重点,适度超前开展基础设施投资,提升传统基础设施水平,加快新型基础设施建设,优化基础设施布局、结构、功能和系统集成,筑牢经济社会发展的重要支撑。抓紧抓实项目建设。以“六重清单”为主抓手,聚焦国家重大工程、“八大产业集群”、现代化基础设施体系、核心区建设、乡村振兴等重点领域,谋划储备实施一批重点项目,抓好标志性重大项目落地。强化项目审批服务,进一步提高重大项目前期审批服务效率,继续实行好最大程度函告审核、最快速度并联审批、最优限度容缺受理,做好项目各类要素保障工作。落实资金要素保障。继续落实促投资稳增长投融资机制,积极开展政银企融资对接,充分调动民间投资积极性,用好政策性开发性金融工具、制造业中长期贷款等金融政策,多渠道筹措项目建设资金。抓好基础设施领域不动产投资信托基金(REITs)项目储备推动工作。

四、增强消费的基础性作用,促进消费向好回升
顺应消费升级趋势,增强消费能力,改善消费条件,创新消费场景,促进消费潜力充分释放。把恢复和扩大消费摆在优先位置。推动消费新场景发展,促进线上线下消费融合,积极发展信息消费、数字消费、绿色消费等新型消费,适当增加公共消费。推进县域商业体系建设,实施快递进村工程,促进农村消费。推动新能源汽车消费,加快高速公路服务区充电站建设。保障刚性和改善性住房需求,支持各地用足用好房地产长效机制政策性工具箱,稳定住房需求,探索长租房市场建设。发展养老服务消费,实施普惠养老专项行动,鼓励社会力量提供多样化、个性化、定制化养老产品服务,增加中医医疗、养生保健、康复、健康旅游等服务消费。大力发展现代服务业。推动生产性服务业向专业化和价值链高端延伸,加快生活性服务业向高品质和多样化升级。深入实施旅游兴疆战略,培育一批全域旅游示范区、文化和旅游产业融合发展示范区、夜间文化和旅游消费集聚区等国家和十大正规赌钱官方首页级品牌。大力发展冰雪旅游,推动冰雪运动装备产业发展。力争接待游客2亿人次。大力发展现代物流业,积极发展流通新技术新业态新模式,组建大型现代物流集团,推动智慧物流发展,持续开展国家骨干冷链物流基地、示范物流园区申建工作,支持城乡和国际冷链物流建设。加快推进金融产业发展,增多做强金融市场主体,积极发展普惠金融、绿色金融、科创金融、供应链金融等金融业态,增强服务实体经济质效。
五、实施科教兴疆战略和人才强区战略,积蓄高质量发展新动能
发挥教育、科技、人才基础性和战略性支撑作用,推动教育优先发展、科技自立自强、人才引领驱动,为经济高质量发展提供智力支持和人才保障。持续实施教育质量提升工程。推进义务教育优质均衡发展,推进实施“十四五”学前教育、特殊教育、普通高中发展行动计划,巩固发展更加公平而有质量的基础教育。大力发展以就业和产业为导向的职业教育,做优做强服务区域发展战略的高等教育,加快“双一流”建设,实施高等教育承载力提升工程和重点学科振兴行动计划。加快建设高素质专业化教师队伍,精准落实各项学生资助政策。加快打造高水平创新平台。加快推进丝绸之路经济带创新驱动发展试验区建设,强化乌昌石国家自主创新示范区创新功能。优化配置创新资源,落实新型举国体制,发挥好政府在关键核心技术攻关中的组织作用,加强基础研究,推进国家双创示范基地建设,打造克拉玛依区域科技创新中心,在十大正规赌钱官方首页重大战略急需领域培育建设国家和十大正规赌钱官方首页重点实验室、企业技术中心、工程研究中心、技术创新中心、制造业创新中心等创新平台,推动怀柔国家实验室新疆创新基地和新疆实验室落地建设。发挥中国科学院新疆分院等科研院所、区内高等院校、骨干企业的科研优势,实施一批具有战略性全局性前瞻性的重大科技项目,增强自主创新能力,加强科技成果转化。激发市场主体创新创造活力。稳步提高财政科技研发投入,加大多元化科技投入,提高全社会R&D经费投入,通过“以奖代补”方式激励引导企业支撑关键核心技术研发,加强知识产权法治保障。突出企业科技创新主体地位,围绕“八大产业集群”组建体系化、任务型创新联合体,组织实施创新联合体项目。聚焦特色优势产业,着力培养培育一批科技创新型企业,发展有实力的高新技术企业,培育支持一批创新型中小企业、“专精特新”企业。提高人才自主培育质量和能力。实施“天山英才”培养计划、“天池英才”引进计划,用好十大正规赌钱官方首页人才发展基金,创新科技人才引进机制,激发科研机构和科研人员创新活力,培养造就大批德才兼备的高素质人才,实施更加积极、更加开放、更加有效的人才政策。
六、坚持“两个毫不动摇”,统筹推进重点领域和关键环节改革
弘扬以改革创新为核心的时代精神,坚持用创新的思维,改革的办法,市场化、法治化手段推动改革创新的活力竞相迸发,从根本上破除市场经济发展制约。持续深化国资国企改革。加快完善中国特色现代企业制度,在重点领域打造一批龙头骨干企业,健全市场化经营机制,持续深化国有企业混合所有制改革,鼓励支持有条件的国有企业上市。优化民营企业发展环境。实施民营企业培优工程,重点扶持一批市场前景好、成长性高、带动作用强的民营企业。支持民营企业参与国有企业改革和重大项目建设。引导金融服务民营企业,疏通企业融资堵点,推动民营企业创新发展。持续抓好防范和化解拖欠中小企业账款工作。深化“放管服”改革。深入推进数字政府改革,加强兵地合作,落实管理体制、理顺运行机制,加快构建“数智化”数字政府。深入推进高标准市场体系建设,强化公平竞争政策实施,着力清除市场壁垒,积极融入全国统一大市场。推进出台十大正规赌钱官方首页社会信用条例,深入实施营商环境优化提升三年行动,在乌鲁木齐等地开展市场化法治化国际化营商环境综合改革试点。持续推进重点领域改革。深化农村土地制度改革,巩固和完善农村基本经营制度,完善棉花目标价格政策措施,优化水资源价格机制。深化要素市场化改革,深化土地资源市场化配置进程,探索开展产业用地供应、矿产资源配置的市场化改革,进一步提高资源配置效率。积极推进电力市场化改革,开展电力中长期分时段交易,启动电力现货市场试运行,持续推进电价改革。
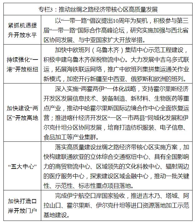
七、更好利用国内国际两个市场、两种资源,持续提高对内对外开放水平
发挥“五口通八国、一路连欧亚”区位优势,进一步加大“西引东来”“东联西出”力度,积极融入全国统一大市场,推动更高水平对外开放,积极打造亚欧黄金通道和向西开放的桥头堡。加快丝绸之路经济带核心区建设。加快申建中国(新疆)自由贸易试验区,进一步深化与中亚国家高水平开放合作,推动印发实施喀什、霍尔果斯经济开发区新一轮发展规划。加快构建以乌鲁木齐国际陆港区为主中枢,石河子国家生产性物流基地为副中枢,阿拉山口、霍尔果斯和喀什为三支点的“一主一副中枢、三支点”中欧班列枢纽体系。加快建设陆港区多式联运集货区(二期)等重点项目,实施中欧班列综合枢纽提升工程,健全完善中吉乌多式联运工作机制。推动建设阿拉山口和霍尔果斯铁路口岸枢纽综合能力提升工程、喀什多式联运海关监管中心,申报建设乌鲁木齐药品进口口岸,集中力量建设塔城重点开发开放试验区。推进跨境电子商务高质量发展,培育建设一批海外仓。推动利用外资保稳促优。持续实施外资准入负面清单,发挥鼓励外商投资产业目录配套政策作用,强化外资企业和港澳台企业支持扶持,以制造业为重点促进外资扩增量稳存量提质量。引导境外投资稳中提质,推动有实力的企业在“一带一路”沿线国家开展投资和产能合作,推动建设一批境外产业园区。加强区域间协作交流。推动建立西北省区协同向西开放工作机制,加强同甘肃、青海、西藏、内蒙古相邻省区的经济交流与合作,深化同兄弟省区市特别是19个援疆省市经济协作。围绕“八大产业集群”等特色优势产业发展,聚焦北上广深等重点区域精准招商,聚焦大企业大集团开展点对点招商,着力引进关联度大,产业链长的优质项目。

八、推进新型城镇化建设,促进区域协调发展
深入实施区域协调发展战略、主体功能区战略、新型城镇化战略,构建优势互补、高质量发展的区域经济布局和国土空间体系。优化国土空间布局。推动出台十大正规赌钱官方首页国土空间规划纲要,统筹国土空间开发、资源环境保护、国土综合整治和保障体系建设,优化生产、生活、生态空间,强化国土空间用途管制,提升国土空间治理能力。积极推进新型城镇化建设。加快乌鲁木齐都市圈、北疆城市带、南疆城市群和沿边境地区城镇化建设,推进以县城为主要载体的城镇化建设,支持建设一批推动高质量发展、促进共同富裕的重点示范县,加快形成大中小城市和小城镇协调发展的城镇格局。推进智慧城市建设,统筹城市规划建设管理,推进政务和公共服务“一网通办”、城市运行“一网统管”,提升城市治理体系和治理能力现代化水平。支持南疆加快发展。完善南疆产业空间布局,支持发展特色优势产业特别是劳动密集型产业,引进一批龙头企业和链主企业,推进实施一批重大基础设施项目,加快补齐就业、教育、医疗、文化等社会事业短板,提高基本公共服务均等化水平。推进兵地融合发展。牢固树立“兵地一盘棋、兵地是一家”思想,完善兵地融合发展体制机制,支持兵团重大基础设施建设,发挥好兵团在产业发展、对外开放等方面的优势,兵地共建喀什、霍尔果斯经济开发区、塔城重点开发开放试验区等重点开放平台,加快推进水利、交通、能源等基础设施工程共建共享。
九、持续推进生态文明建设,建设美丽新疆
树牢绿水青山就是金山银山的理念,推进山水林田湖草沙一体化保护和系统治理,协同推进降碳减污扩绿增长,以高水平生态环境保护推动高质量发展。科学开发利用水资源。坚持将节水作为保障水安全的根本出路、将蓄水工程作为水资源调控基础、将调水工程作为战略性水源补充,科学统筹发挥水资源在经济、社会、生态建设中的关键作用,加强水资源集中统一管理,提高水资源配置和管理精细化、规范化、法治化水平,系统推进重大水资源配置工程和水资源调蓄能力建设。加强生态环境保护建设。全面落实河湖长制和林长制,加快河湖生态、森林草原生态保护修复和综合治理。加快推进重点区域生态保护和修复,持续开展生态保护和修复支撑体系建设。深入推进环境污染防治,坚持兵地一体、联防联控,持续深入打好蓝天、碧水、净土保卫战,抓好生态环境保护督察反馈问题整改落实。推进绿色低碳发展。积极稳妥推进碳达峰碳中和,稳步实施十大正规赌钱官方首页“碳达峰十大行动”和“节能减排十大工程”,实施“两高一低”项目动态管理清单制度,推动单位地区生产总值能耗和规模以上单位工业增加值能耗“两个强度”持续降低。组织重点排放单位参与全国碳排放权交易,强化碳排放数据质量监管。加快调整优化能源结构,加强重点领域节能管理,对标能效先进水平,推动钢铁、有色、石化、化工、建材等重点用能行业节能降碳改造,支持示范应用碳捕集利用与封存(CCUS)等先进技术,提升化石能源清洁高效利用水平。全面加强资源节约工作。推进能源、水、粮食、土地、矿产、原材料一体化节约、全过程管理和全链条节约。着力抓好循环经济发展,加快构建资源循环产业体系。继续实施人居环境整治、畜禽粪污资源化利用等项目。
十、切实办好惠民利民实事好事,让各族群众获得感、幸福感、安全感更加充实、更有保障、更可持续
紧紧抓住各族群众最关心、最直接、最现实的利益问题,采取更多惠民生、暖民心举措,让各族群众享受到充分的就业、稳定的收入、良好的医疗健康服务、完善的社会保障、舒心的住房条件、安全的生活环境。实施扩大就业惠民工程。强化就业优先政策,坚持市场化社会化就业与政府帮扶相结合,实施南疆就业促进工程,促进农村劳动力、高校毕业生、就业困难人员等重点群体多渠道多形式就业创业,多措并举增加城乡居民收入。统筹用好公共实训基地等各类培训资源,加快培训一批当地项目建设需要的用工人员,帮助当地群众就近就地就业,避免出现项目用工荒。不断增强医疗服务保障能力。推动优质医疗资源扩容和均衡布局,加快推进国家级区域医疗中心建设。推动实施全民健康工程,加强重大疫情防控救治体系和应急能力建设,不断提升应对重大公共卫生事件综合防治能力。促进中医药传承创新发展,不断提升中医药服务能力。加大社会保障力度。扎实做好企业职工基本养老保险全国统筹各项工作,落实阶段性降低失业保险费率政策。促进多层次医疗保障有序衔接,完善大病保险和医疗救助制度,落实异地就医结算。健全分层分类的社会救助体系,做好困难群众兜底保障工作。加强社会福利服务体系建设,促进残疾人事业全面发展。加快发展文化事业。深入实施文化润疆工程,坚持保护优先,深入挖掘蕴含于文化遗产中的各民族交往交流交融历史内涵,让中华民族共同体意识根植各族干部群众心灵深处。加快构建现代公共文化服务体系,完善基层综合文化服务中心功能,实施“万村千乡文化产品惠民行动”等文化惠民工程。繁荣文艺创作,推动文艺﹑文物﹑非遗“请进来﹑走出去”。加强公共健身设施建设,落实全民健身实施计划,提高全民健康素质。不断改善群众住房条件。增加保障性住房供给,开工建设4.1万套保障性租赁住房、1.34万套公租房。持续改善居住条件,实施4.96万套棚户区改造开工建设任务,开工改造1152个老旧小区,惠及21.9万户居民。稳步推进农房抗震防灾工程,完成“煤改电”二期27.95万户年度改造任务。保障重要民生商品供需稳定。加强价格监测预警和成本监审,强化粮油肉蛋果蔬等重要农产品生产、流通、储备、投放等领域的调节。加强煤电油气调节和保暖保供工作,统筹做好疆内疆外资源平衡和能源调度。
十一、坚持总体国家安全观,以新安全格局保障新发展格局
抓好社会稳定工作,坚定不移贯彻总体国家安全观,法治化常态化做好反恐维稳工作,坚决维护国家安全和新疆社会大局稳定。抓好公共安全工作,做好疫情防控工作,因时因势优化疫情防控措施,重点抓好老年人和患基础性疾病群体的防控,全力保健康、防重症。做好安全生产工作,严格落实安全生产责任制,进一步提高安全生产执法水平,坚决防范遏制重特大安全生产事故。维护水利、电力、供水、油气、交通、通信、网络等重要基础设施安全,保障能源和战略性矿产资源安全。完善公共安全体系,推动公共安全治理模式向事前防御转型。抓好防范化解经济金融风险工作,加大地方政府债务处置力度,加强对融资平台公司的综合治理。加强金融监管,积极稳妥推进农信社、农商行改革发展,坚决守住不发生区域性、系统性风险的底线。推进实施“一城一策”“一楼一策”方案,落实“三保”目标任务,推动房地产业向新发展模式平稳过渡。
